HOME   LIST
‹–   –›

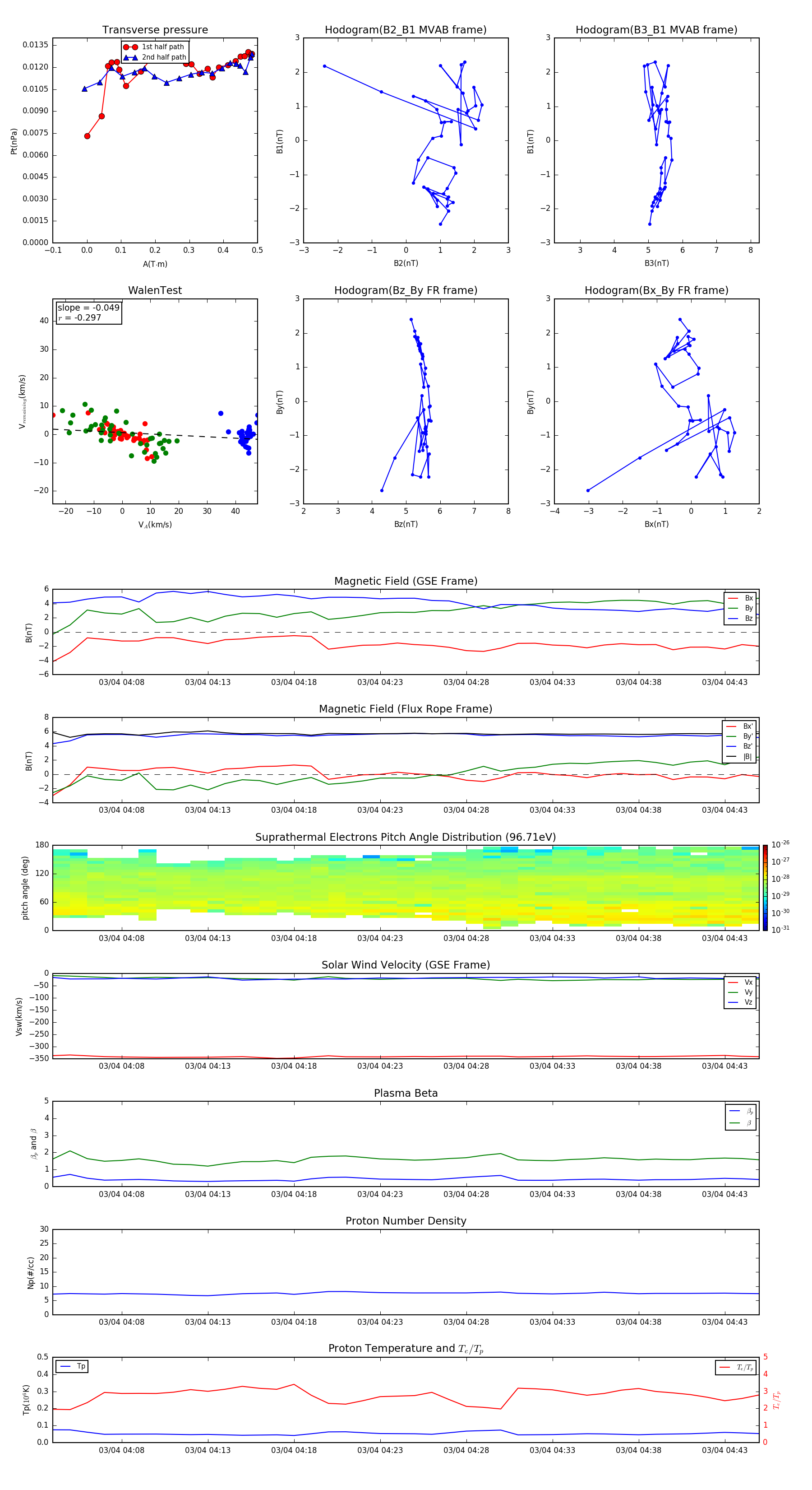
Flux Rope in 2014

Flux Rope Event 2014-03-04 04:04 ~ 2014-03-04 04:45 (42 minutes)


plot