HOME   LIST
‹–   –›

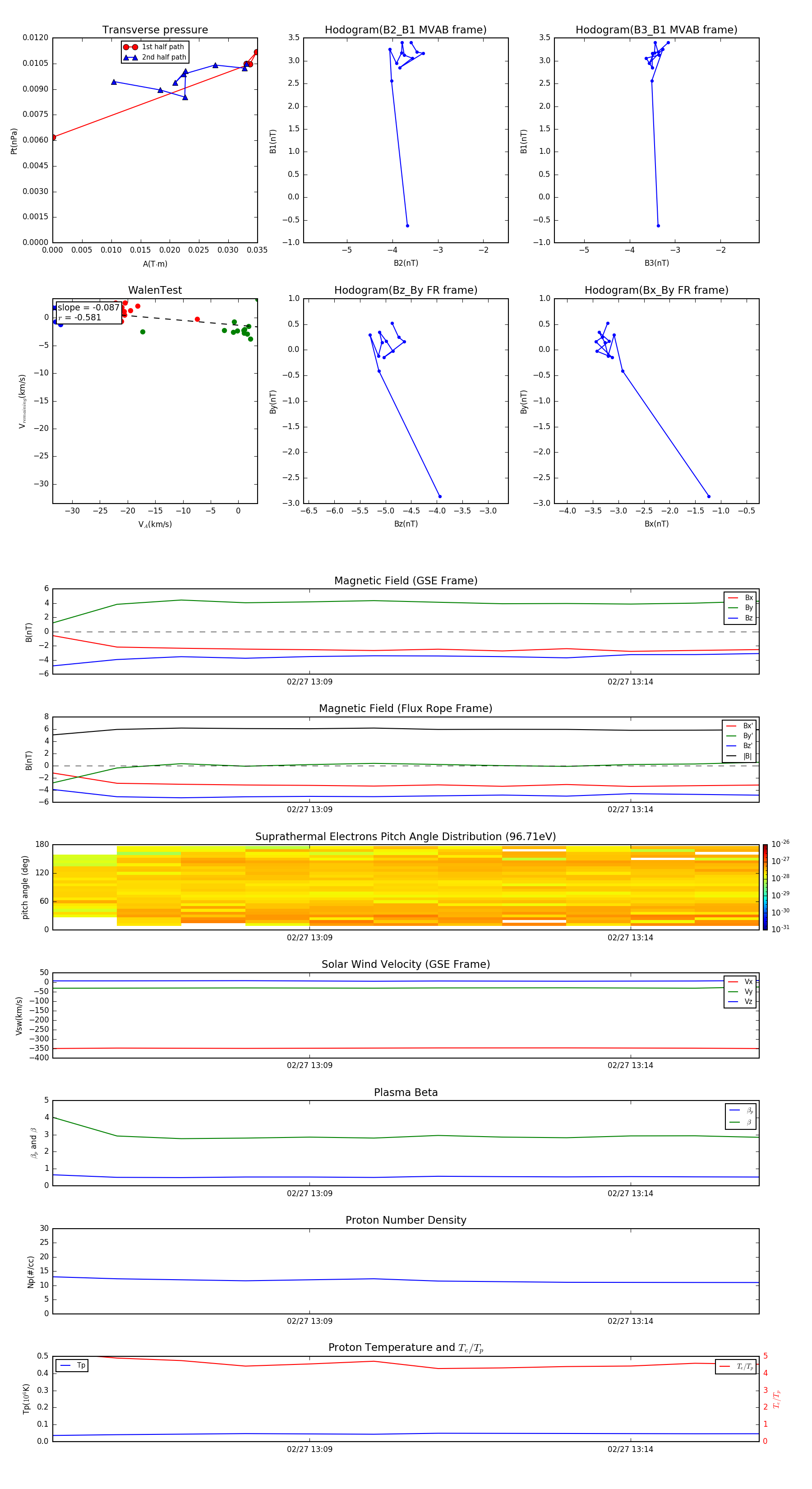
Flux Rope in 2014

Flux Rope Event 2014-02-27 13:05 ~ 2014-02-27 13:16 (12 minutes)


plot