HOME   LIST
‹–   –›

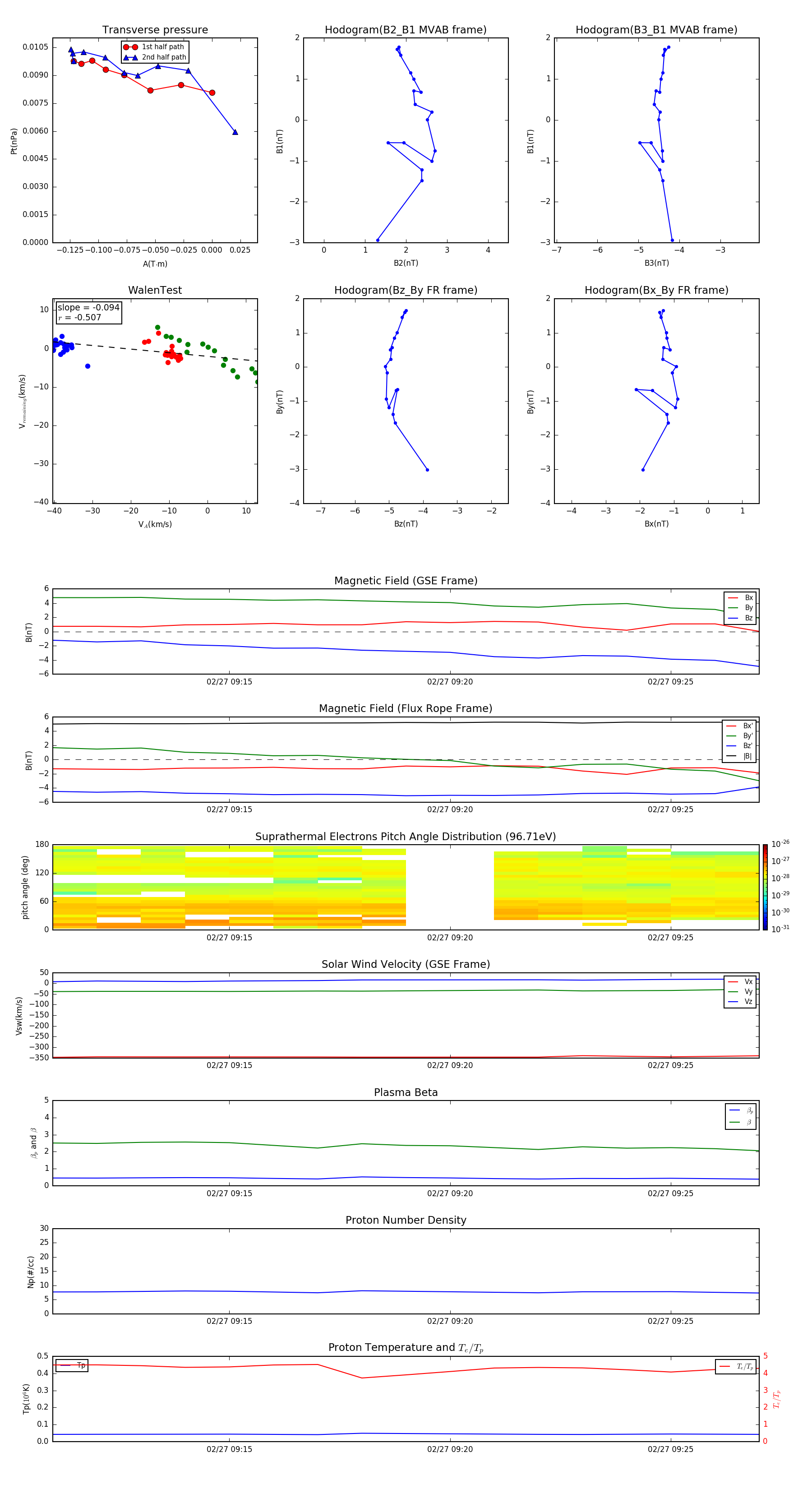
Flux Rope in 2014

Flux Rope Event 2014-02-27 09:11 ~ 2014-02-27 09:27 (17 minutes)


plot