HOME   LIST
‹–   –›

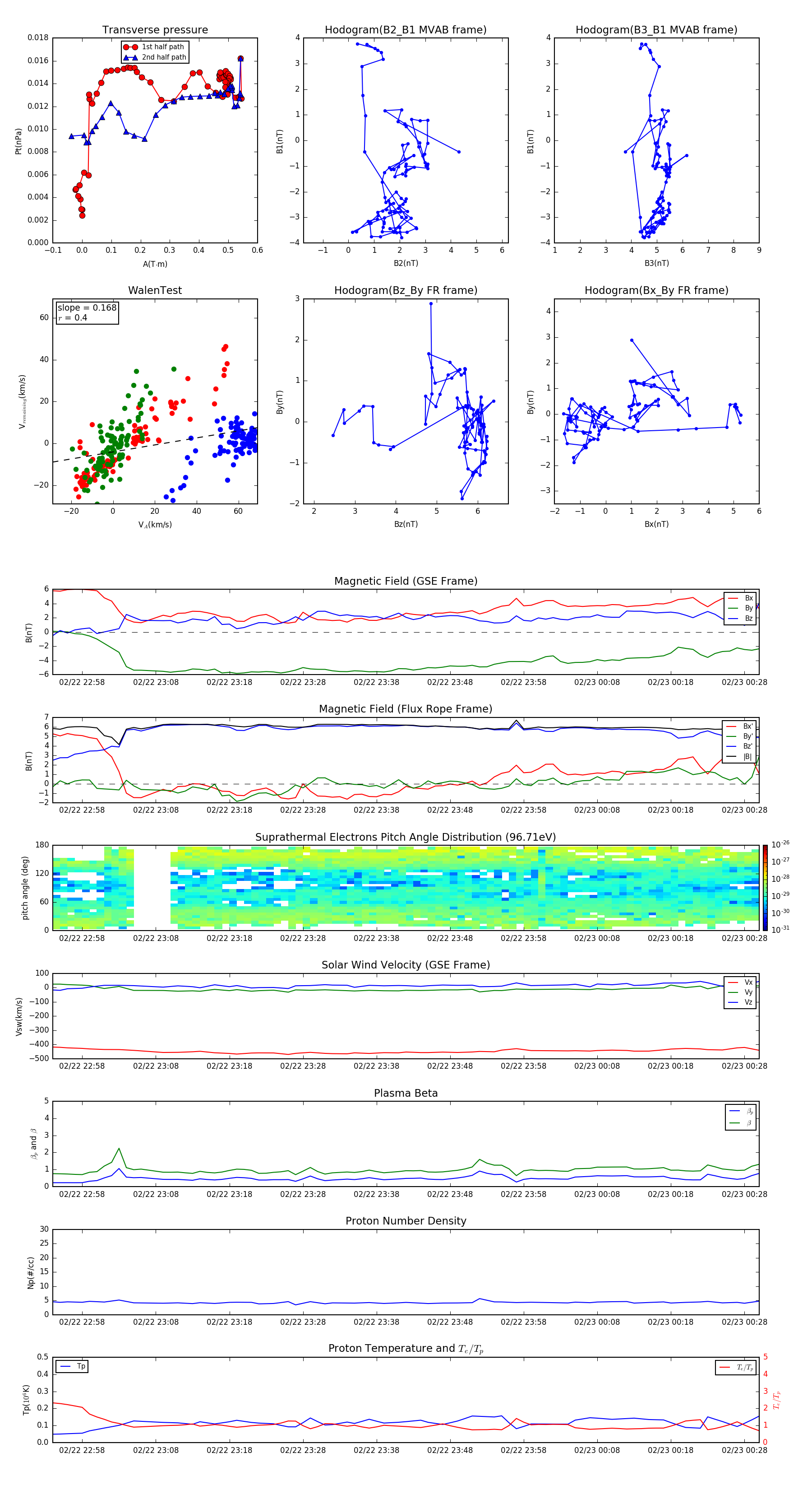
Flux Rope in 2014

Flux Rope Event 2014-02-22 22:54 ~ 2014-02-23 00:30 (97 minutes)


plot