HOME   LIST
‹–   –›

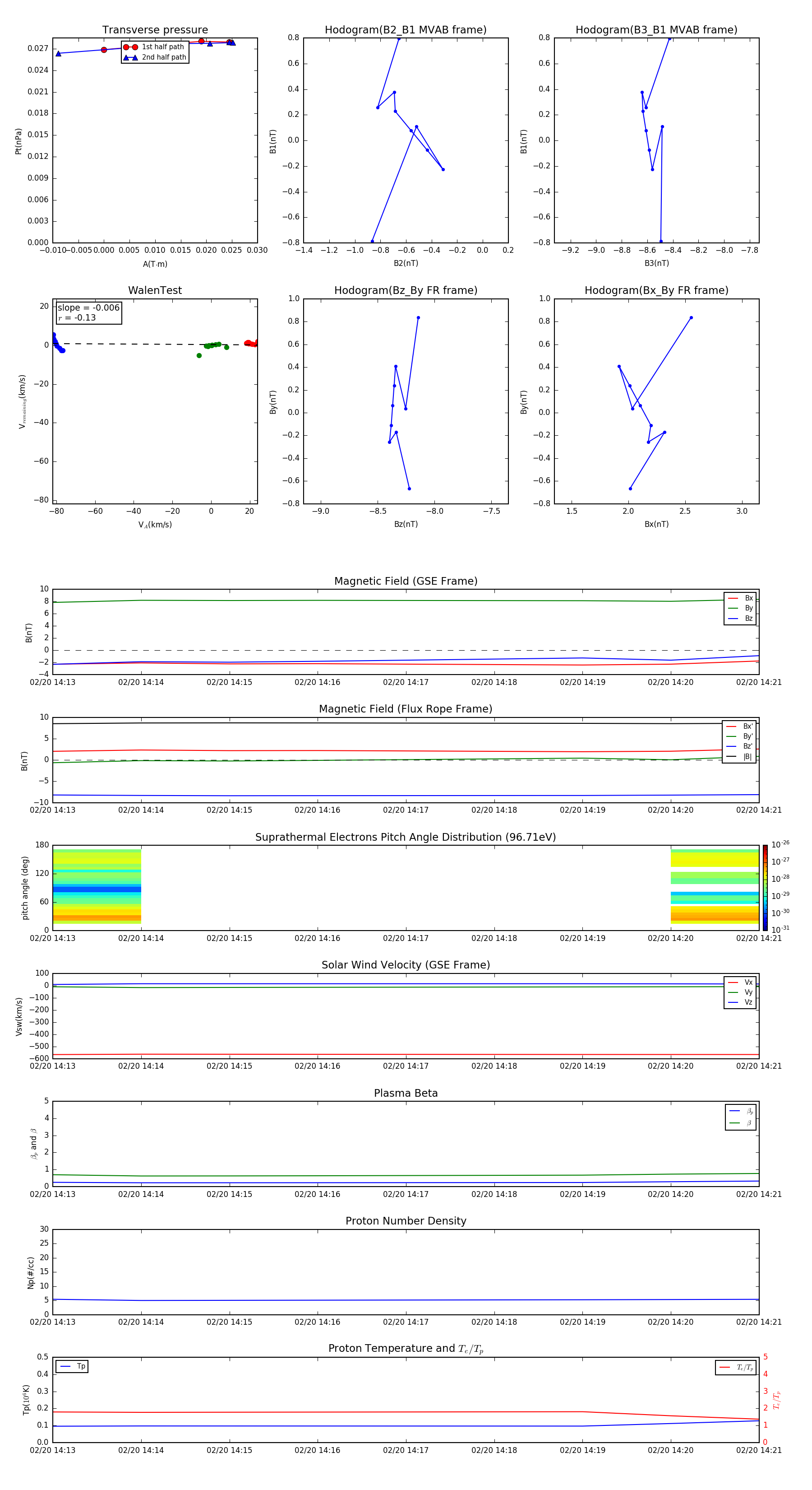
Flux Rope in 2014

Flux Rope Event 2014-02-20 14:13 ~ 2014-02-20 14:21 (9 minutes)


plot