HOME   LIST
‹–   –›

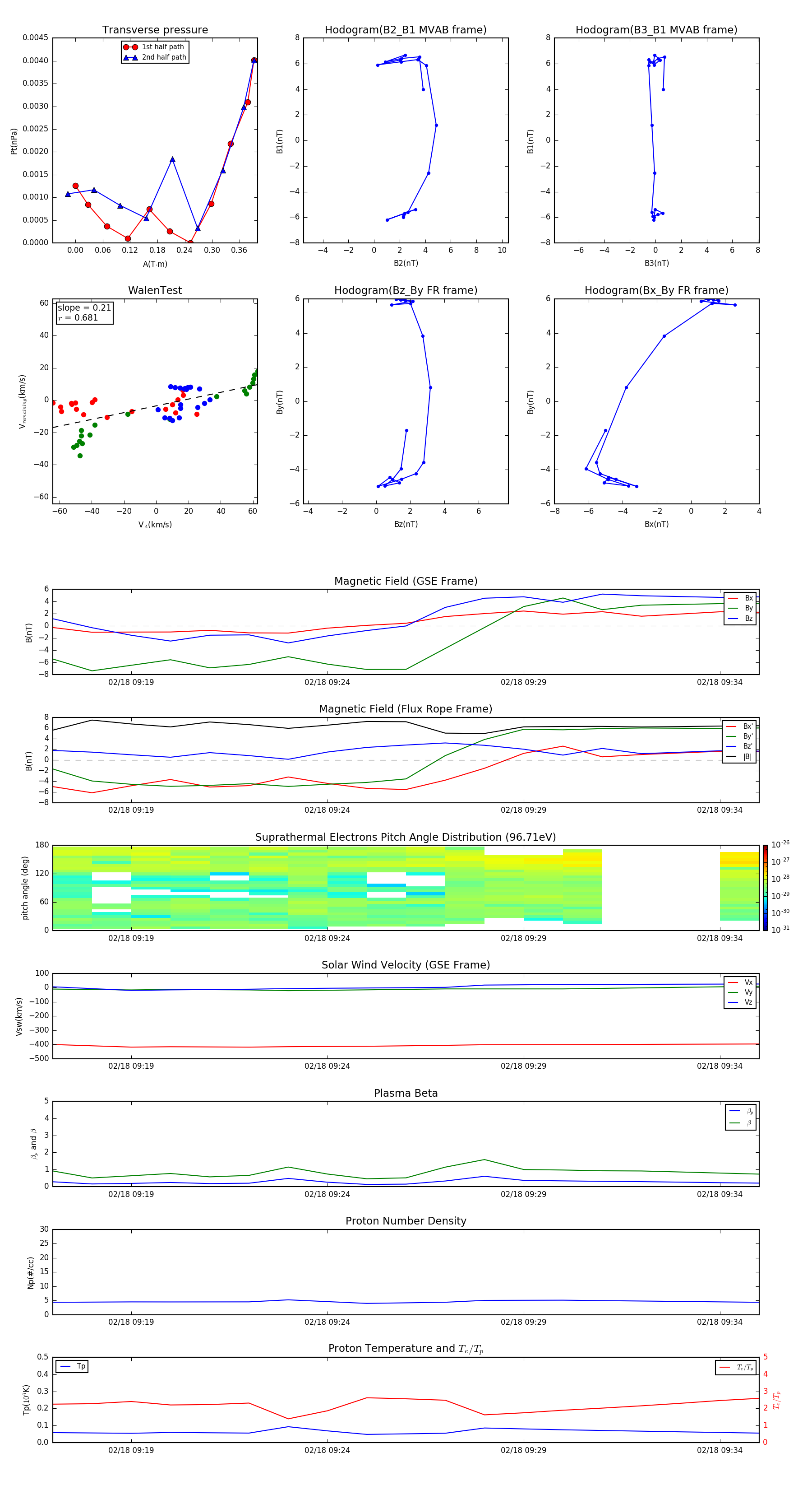
Flux Rope in 2014

Flux Rope Event 2014-02-18 09:17 ~ 2014-02-18 09:35 (19 minutes)


plot