HOME   LIST
‹–   –›

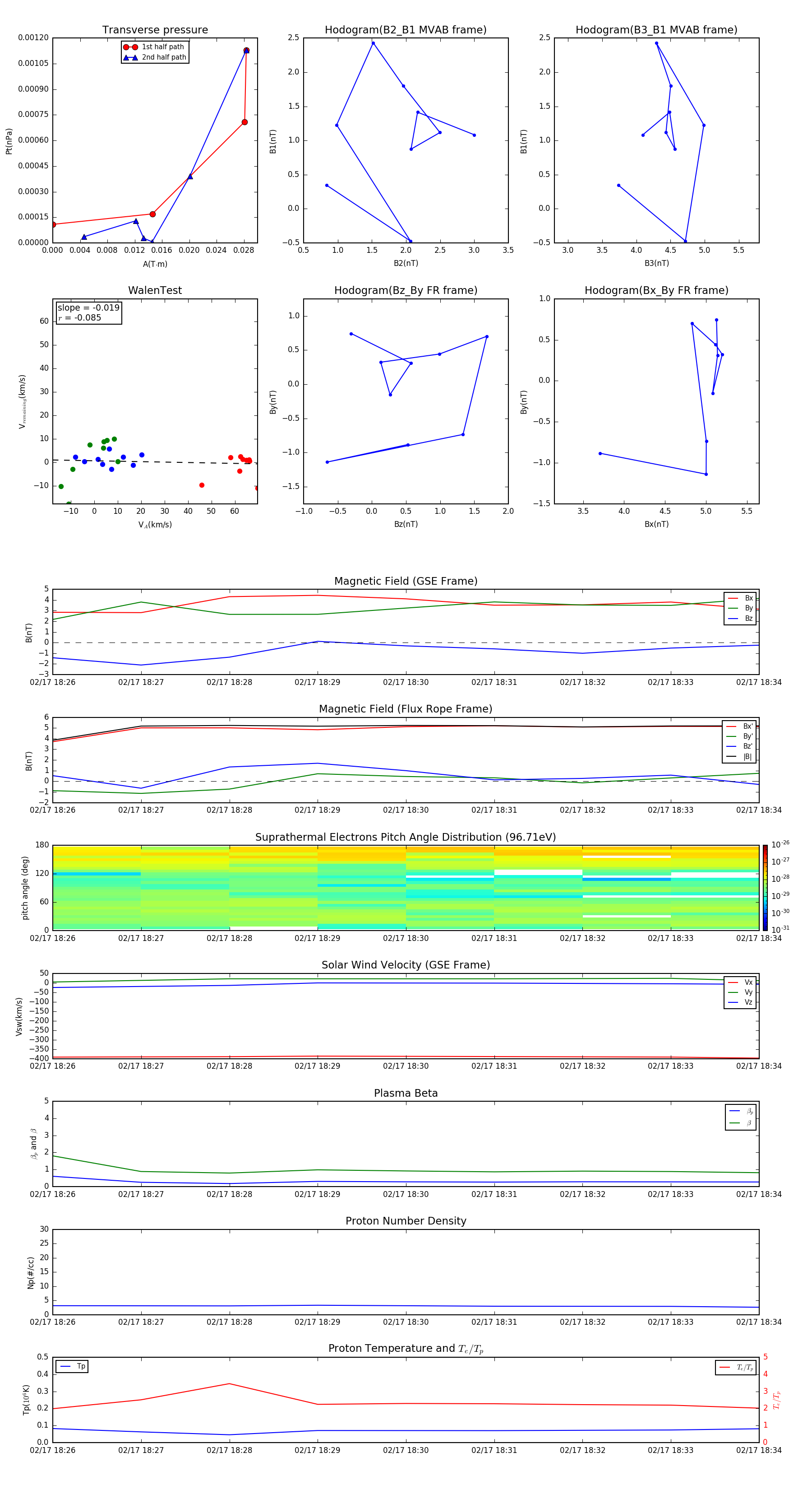
Flux Rope in 2014

Flux Rope Event 2014-02-17 18:26 ~ 2014-02-17 18:34 (9 minutes)


plot