HOME   LIST
‹–   –›

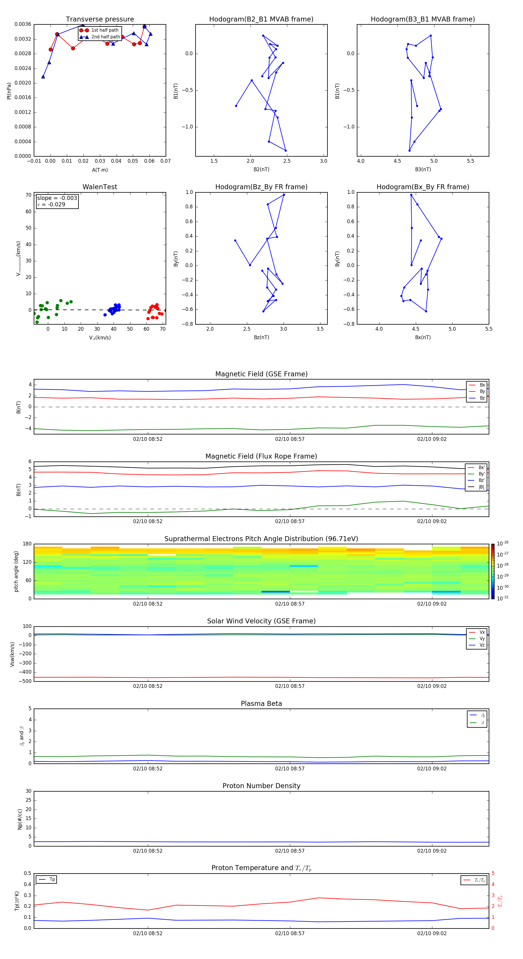
Flux Rope in 2014

Flux Rope Event 2014-02-10 08:48 ~ 2014-02-10 09:04 (17 minutes)


plot