HOME   LIST
‹–   –›

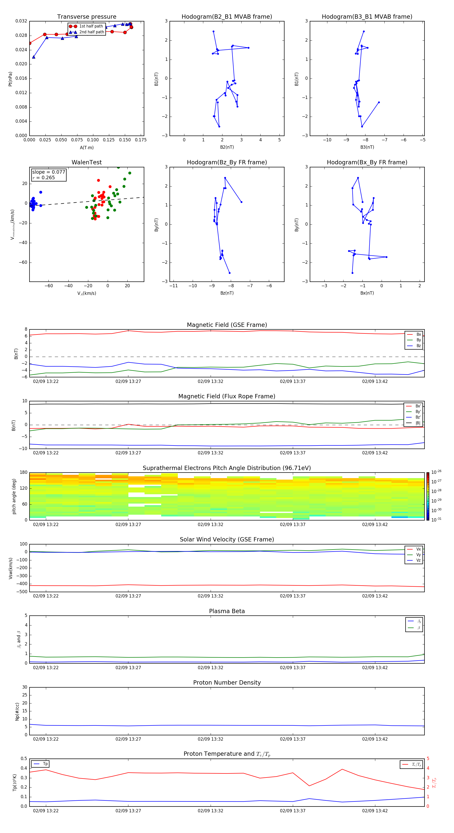
Flux Rope in 2014

Flux Rope Event 2014-02-09 13:21 ~ 2014-02-09 13:45 (25 minutes)


plot