HOME   LIST
‹–   –›

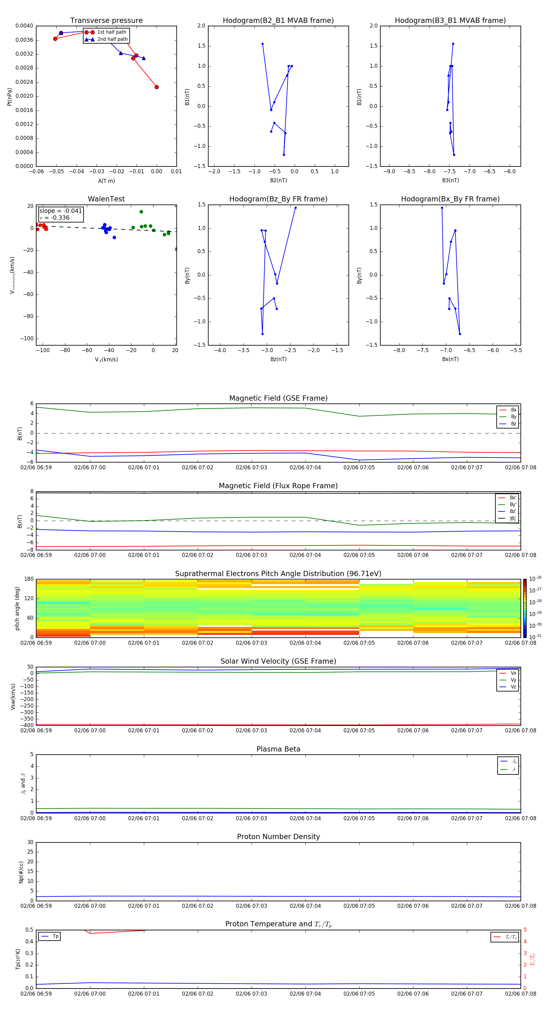
Flux Rope in 2014

Flux Rope Event 2014-02-06 06:59 ~ 2014-02-06 07:08 (10 minutes)


plot