HOME   LIST
‹–   –›

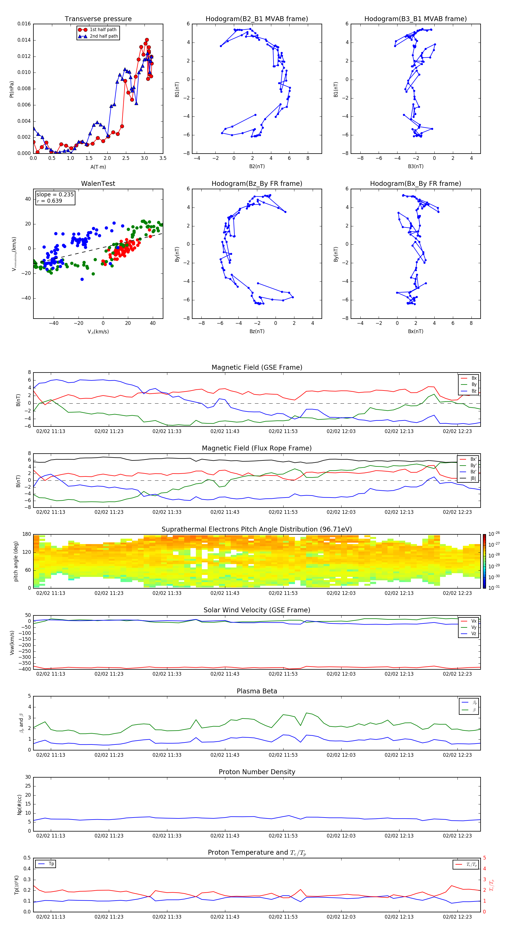
Flux Rope in 2014

Flux Rope Event 2014-02-02 11:10 ~ 2014-02-02 12:27 (78 minutes)


plot