HOME   LIST
‹–   –›

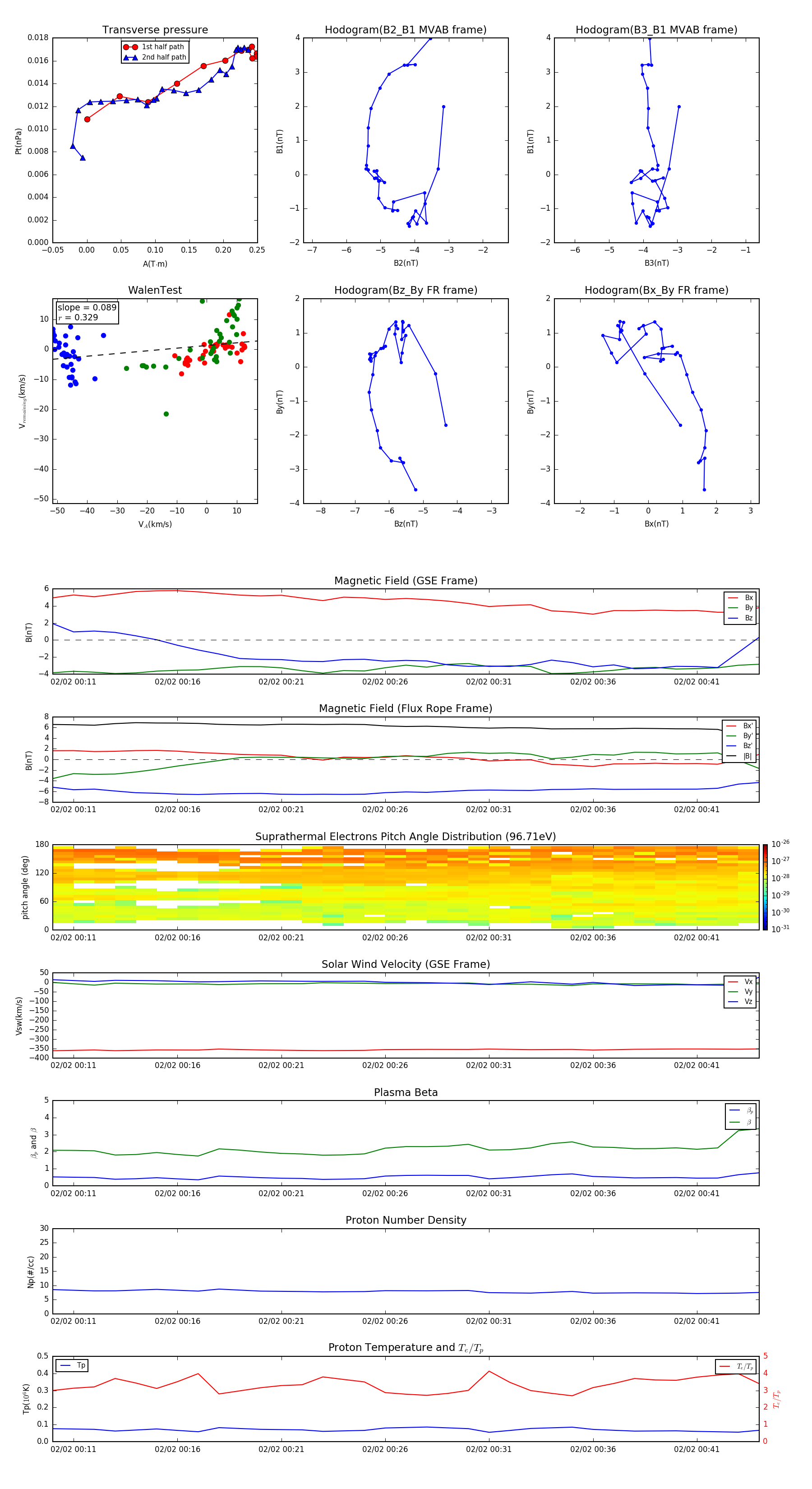
Flux Rope in 2014

Flux Rope Event 2014-02-02 00:10 ~ 2014-02-02 00:44 (35 minutes)


plot