HOME   LIST
‹–   –›

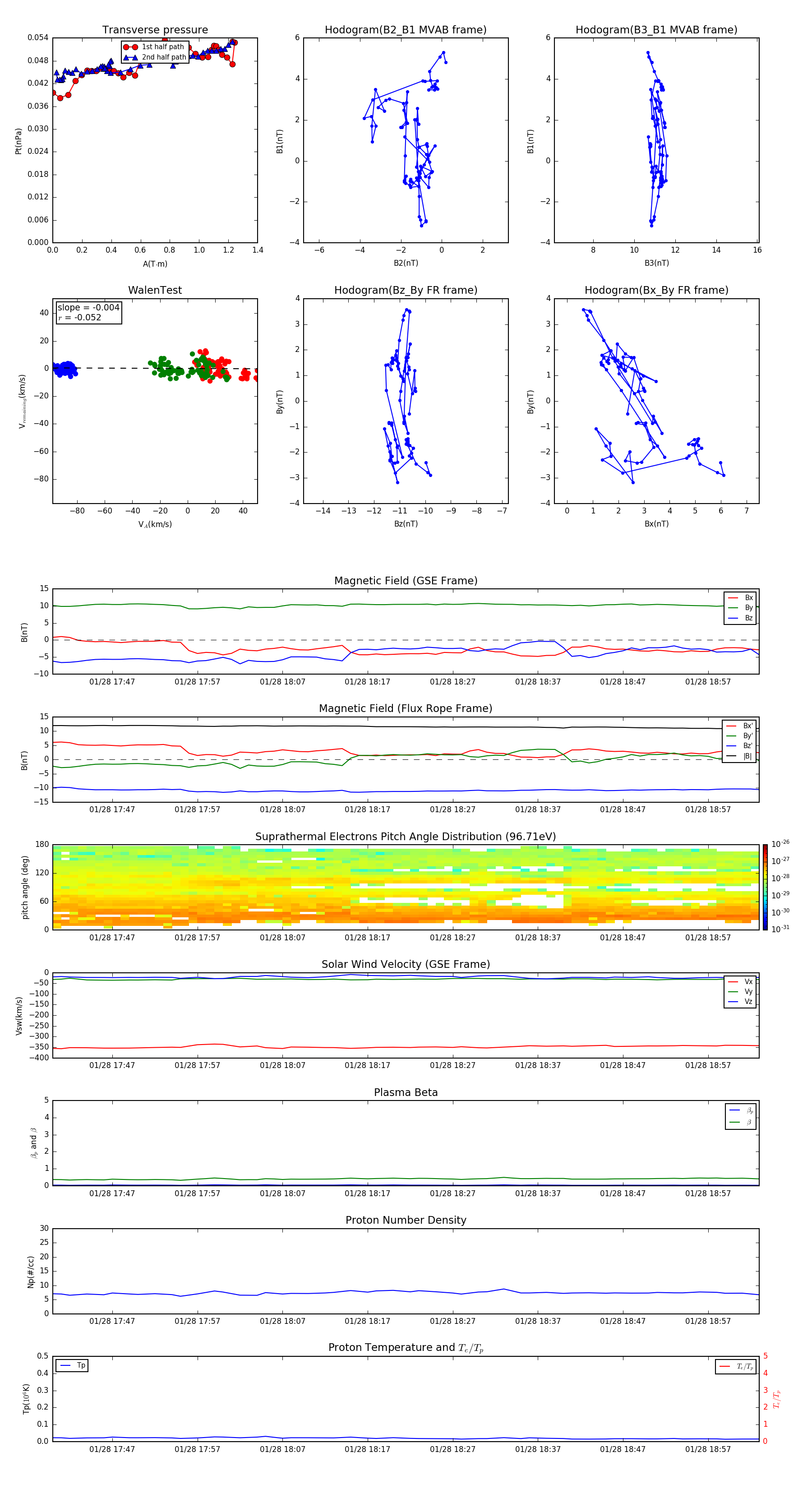
Flux Rope in 2014

Flux Rope Event 2014-01-28 17:40 ~ 2014-01-28 19:03 (84 minutes)


plot