HOME   LIST
‹–   –›

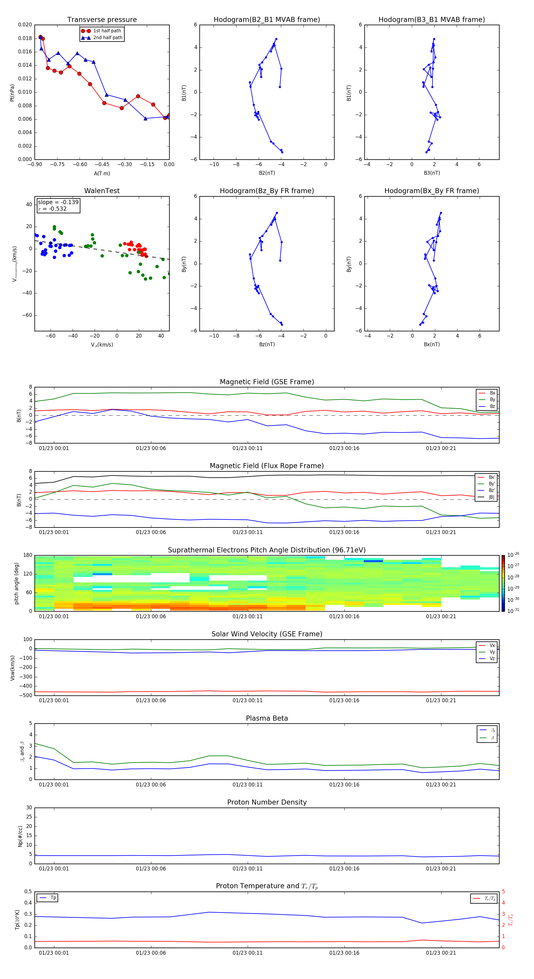
Flux Rope in 2014

Flux Rope Event 2014-01-23 00:00 ~ 2014-01-23 00:24 (25 minutes)


plot