HOME   LIST
‹–   –›

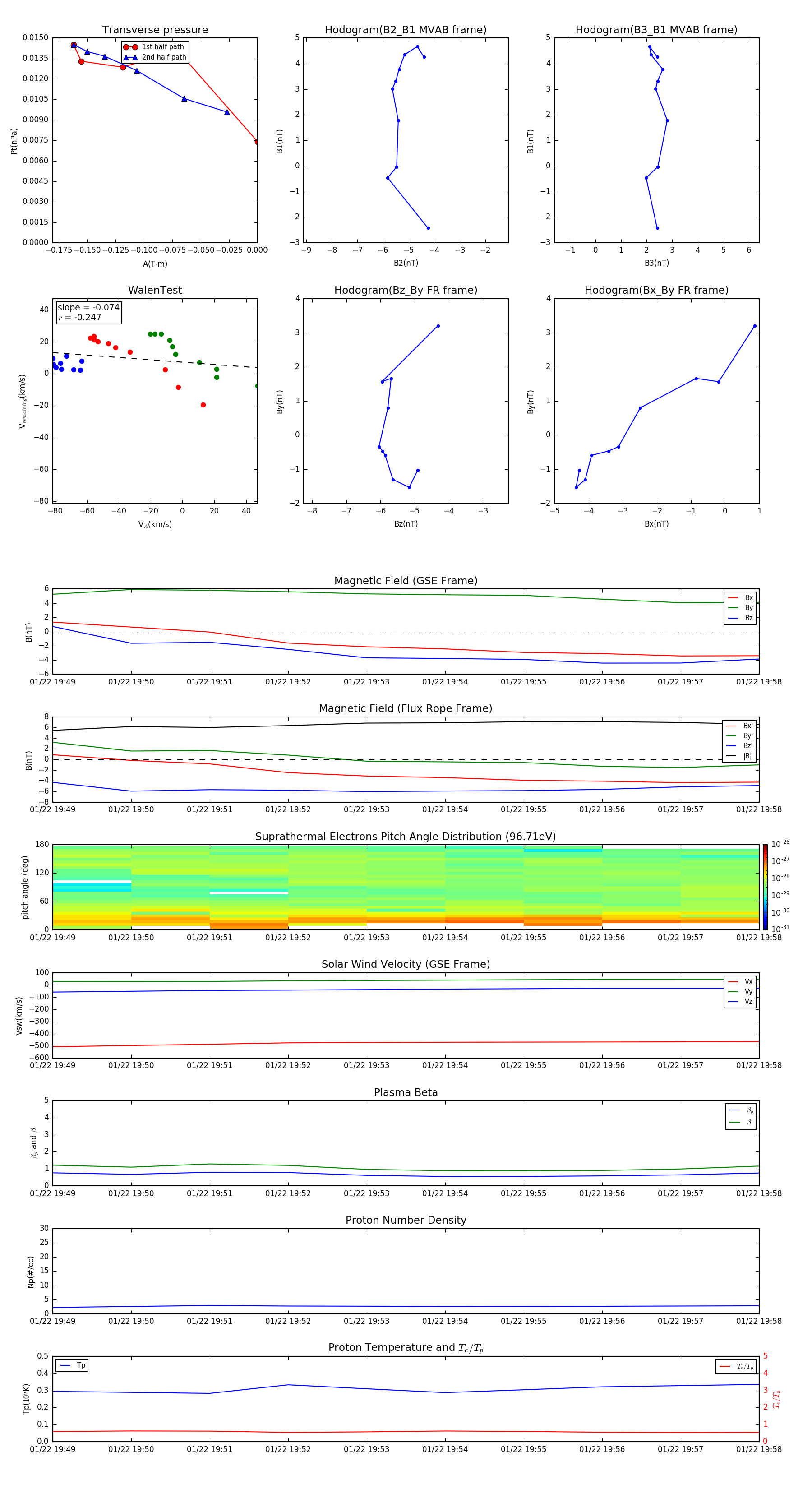
Flux Rope in 2014

Flux Rope Event 2014-01-22 19:49 ~ 2014-01-22 19:58 (10 minutes)


plot