HOME   LIST
‹–   –›

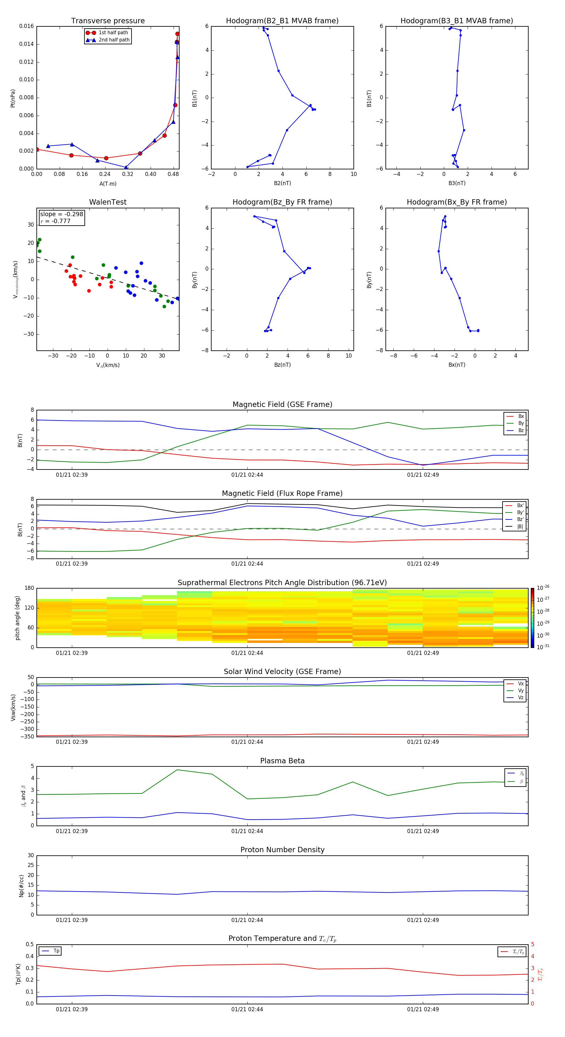
Flux Rope in 2014

Flux Rope Event 2014-01-21 02:38 ~ 2014-01-21 02:52 (15 minutes)


plot