HOME   LIST
‹–   –›

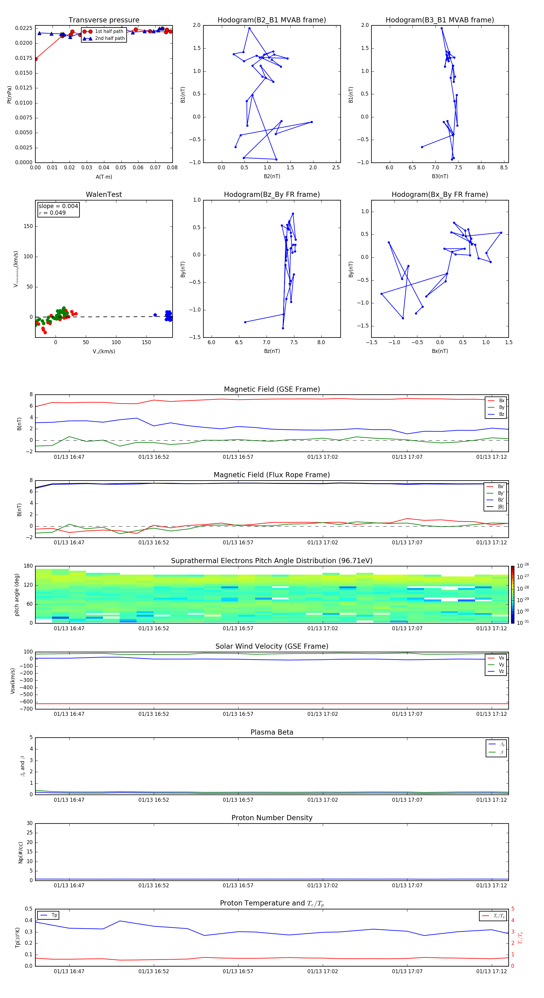
Flux Rope in 2014

Flux Rope Event 2014-01-13 16:45 ~ 2014-01-13 17:13 (29 minutes)


plot