HOME   LIST
‹–   –›

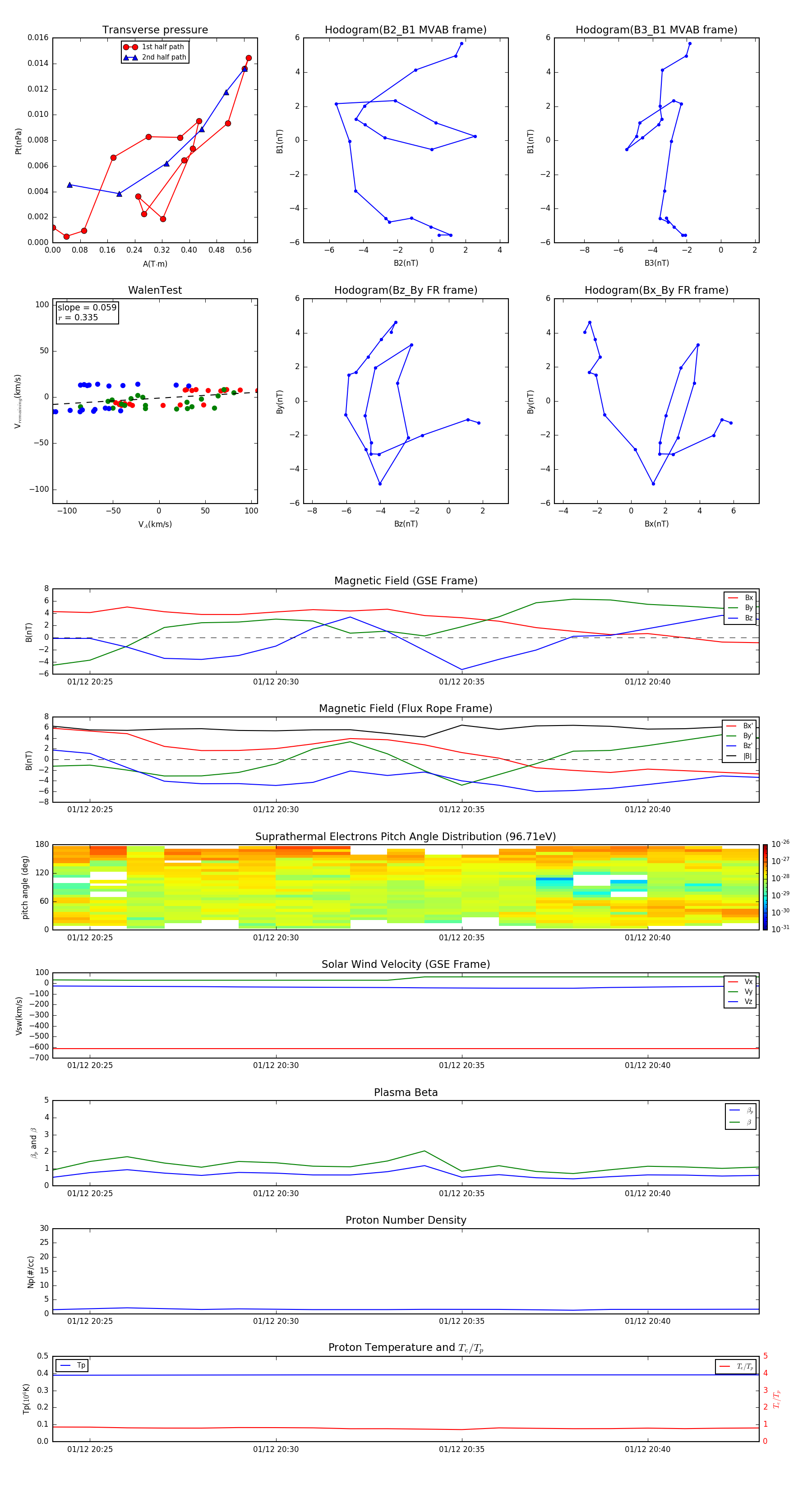
Flux Rope in 2014

Flux Rope Event 2014-01-12 20:24 ~ 2014-01-12 20:43 (20 minutes)


plot