HOME   LIST
‹–   –›

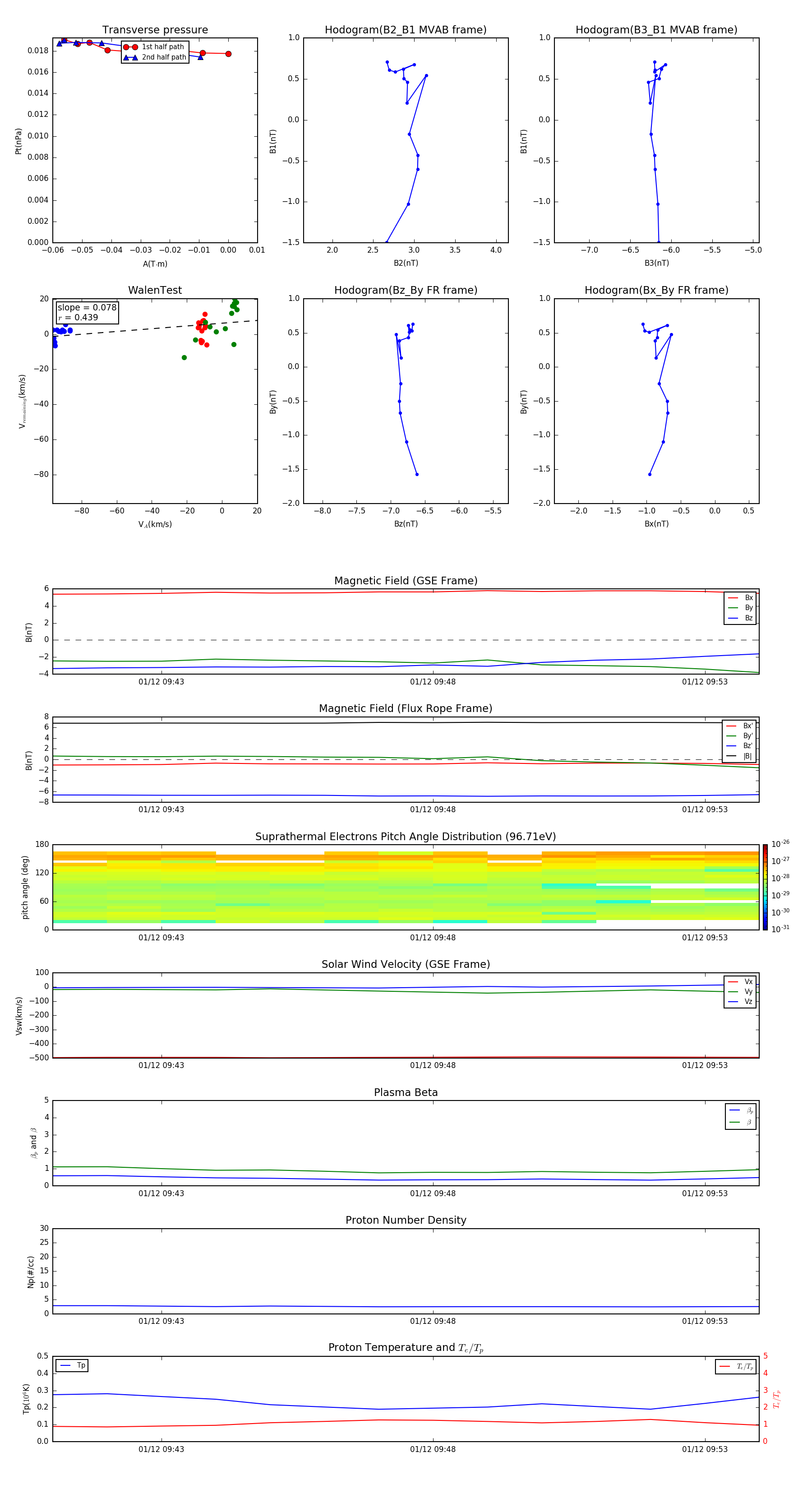
Flux Rope in 2014

Flux Rope Event 2014-01-12 09:41 ~ 2014-01-12 09:54 (14 minutes)


plot