HOME   LIST
‹–   –›

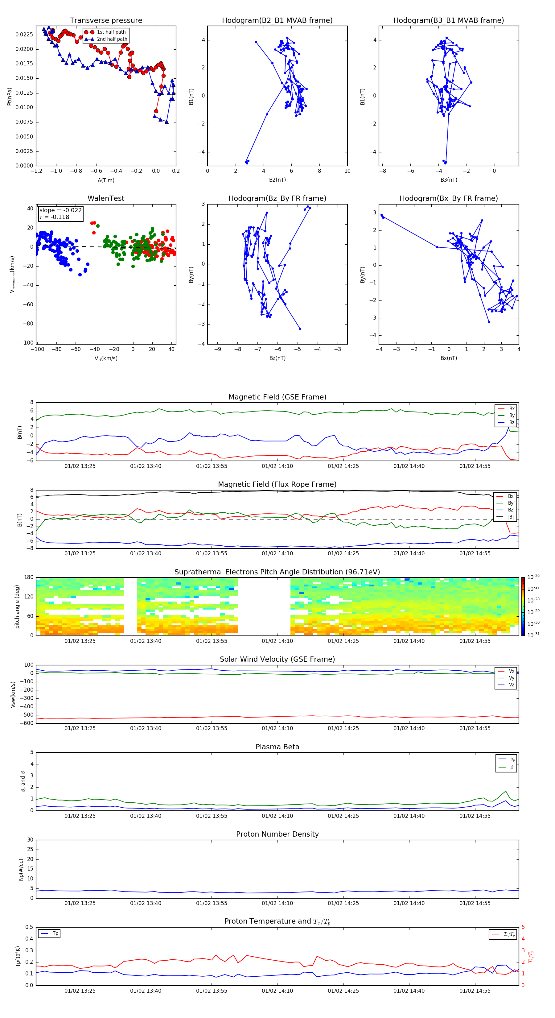
Flux Rope in 2014

Flux Rope Event 2014-01-02 13:15 ~ 2014-01-02 15:05 (111 minutes)


plot