HOME   LIST
‹–   –›

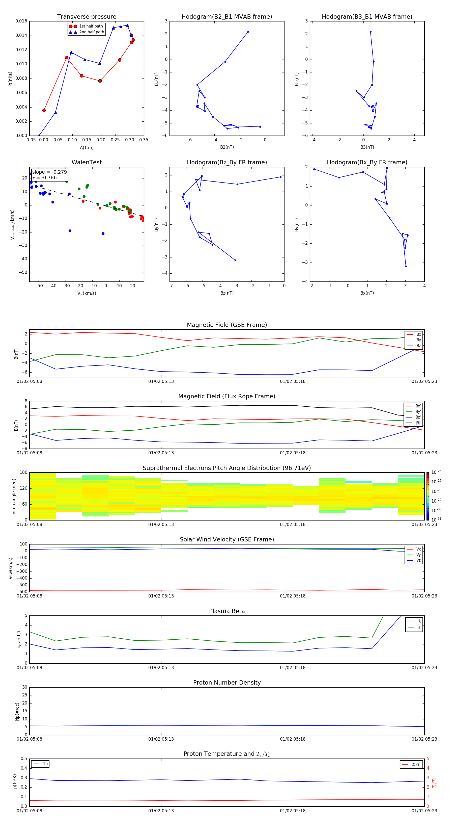
Flux Rope in 2014

Flux Rope Event 2014-01-02 05:08 ~ 2014-01-02 05:23 (16 minutes)


plot