HOME   LIST
‹–   –›

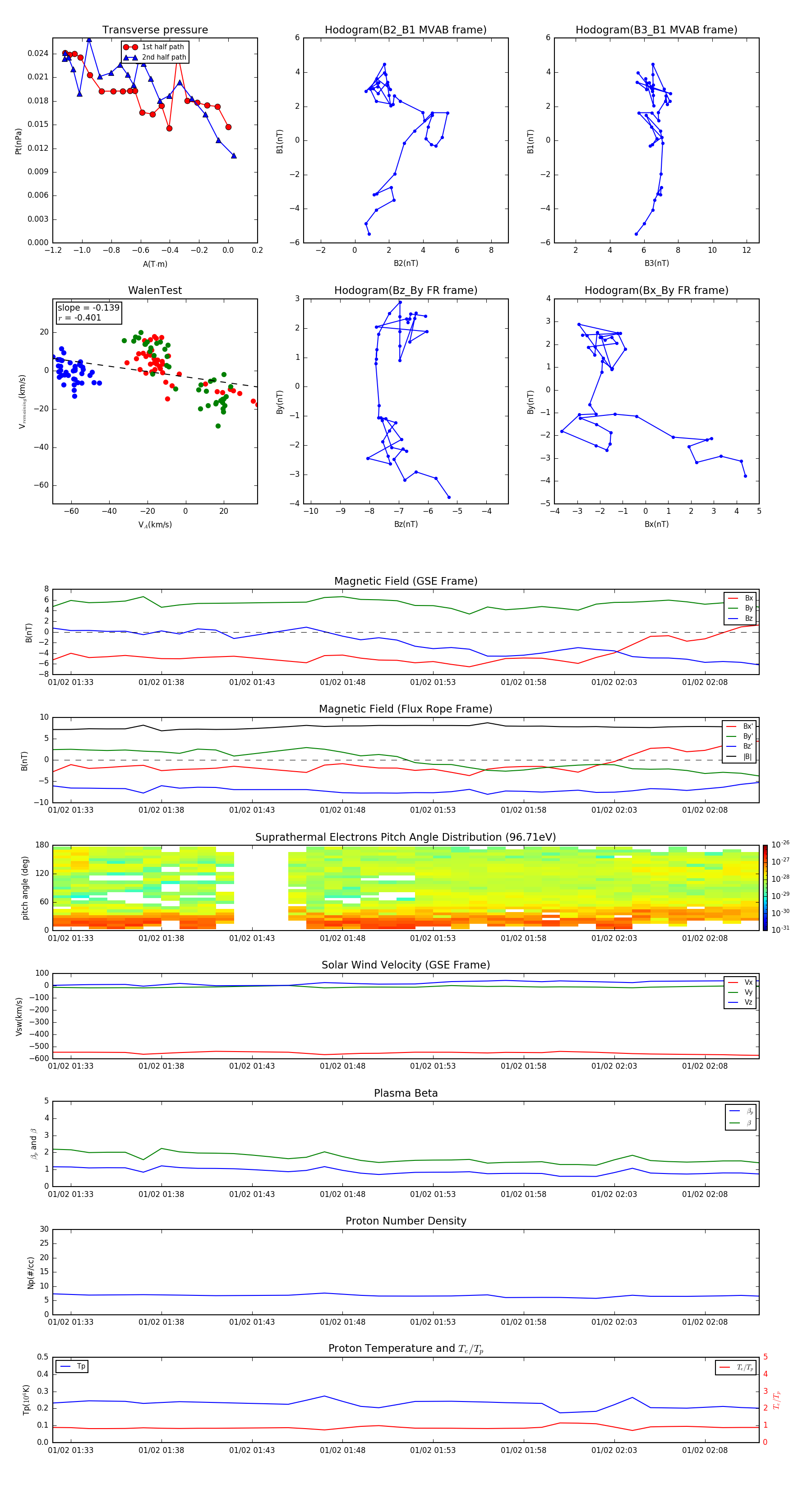
Flux Rope in 2014

Flux Rope Event 2014-01-02 01:32 ~ 2014-01-02 02:11 (40 minutes)


plot