HOME   LIST
‹–   –›

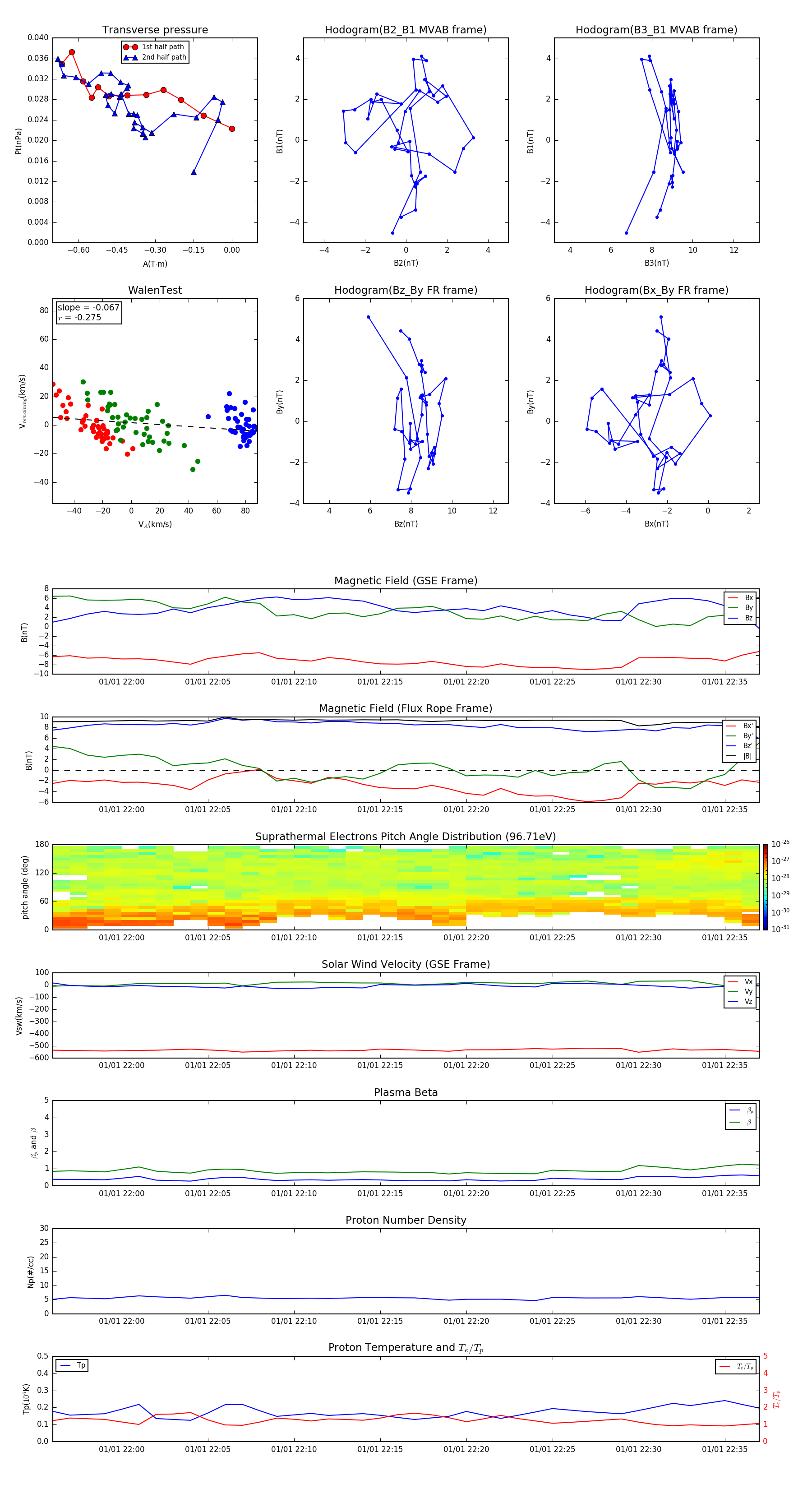
Flux Rope in 2014

Flux Rope Event 2014-01-01 21:56 ~ 2014-01-01 22:37 (42 minutes)


plot