HOME   LIST
‹–   –›

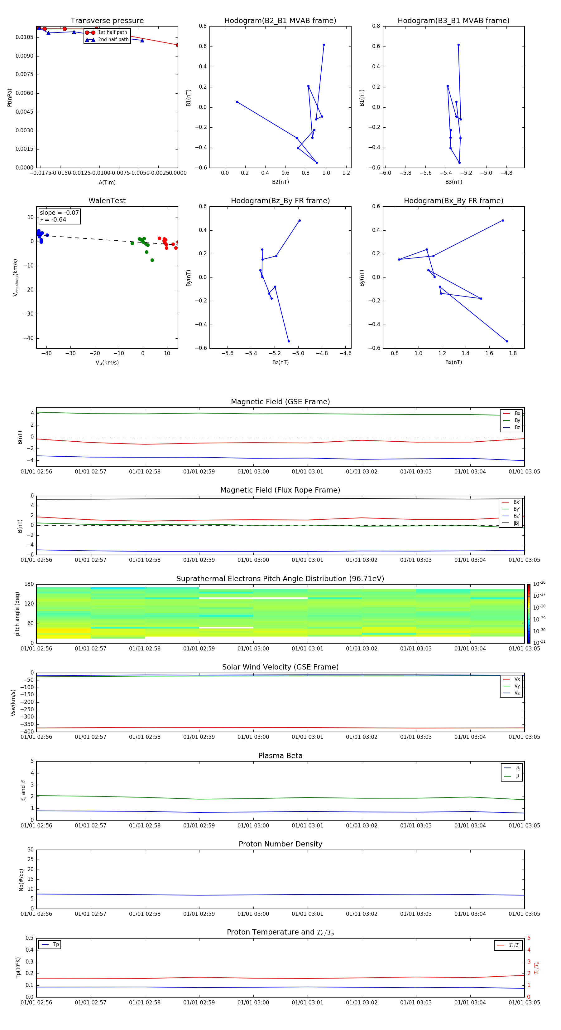
Flux Rope in 2014

Flux Rope Event 2014-01-01 02:56 ~ 2014-01-01 03:05 (10 minutes)


plot