HOME   LIST
‹–   –›

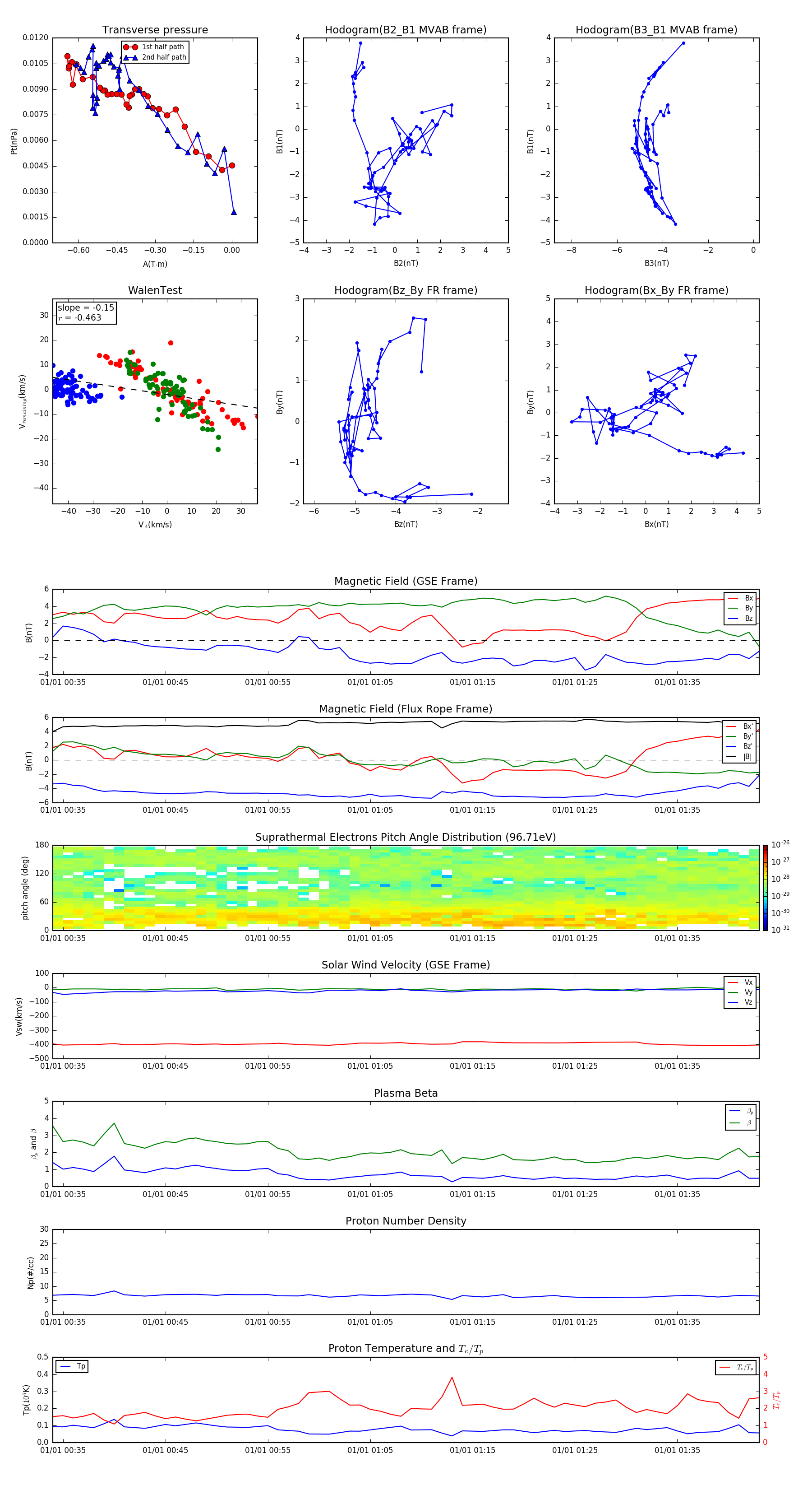
Flux Rope in 2014

Flux Rope Event 2014-01-01 00:34 ~ 2014-01-01 01:43 (70 minutes)


plot