HOME   LIST
‹–   –›  

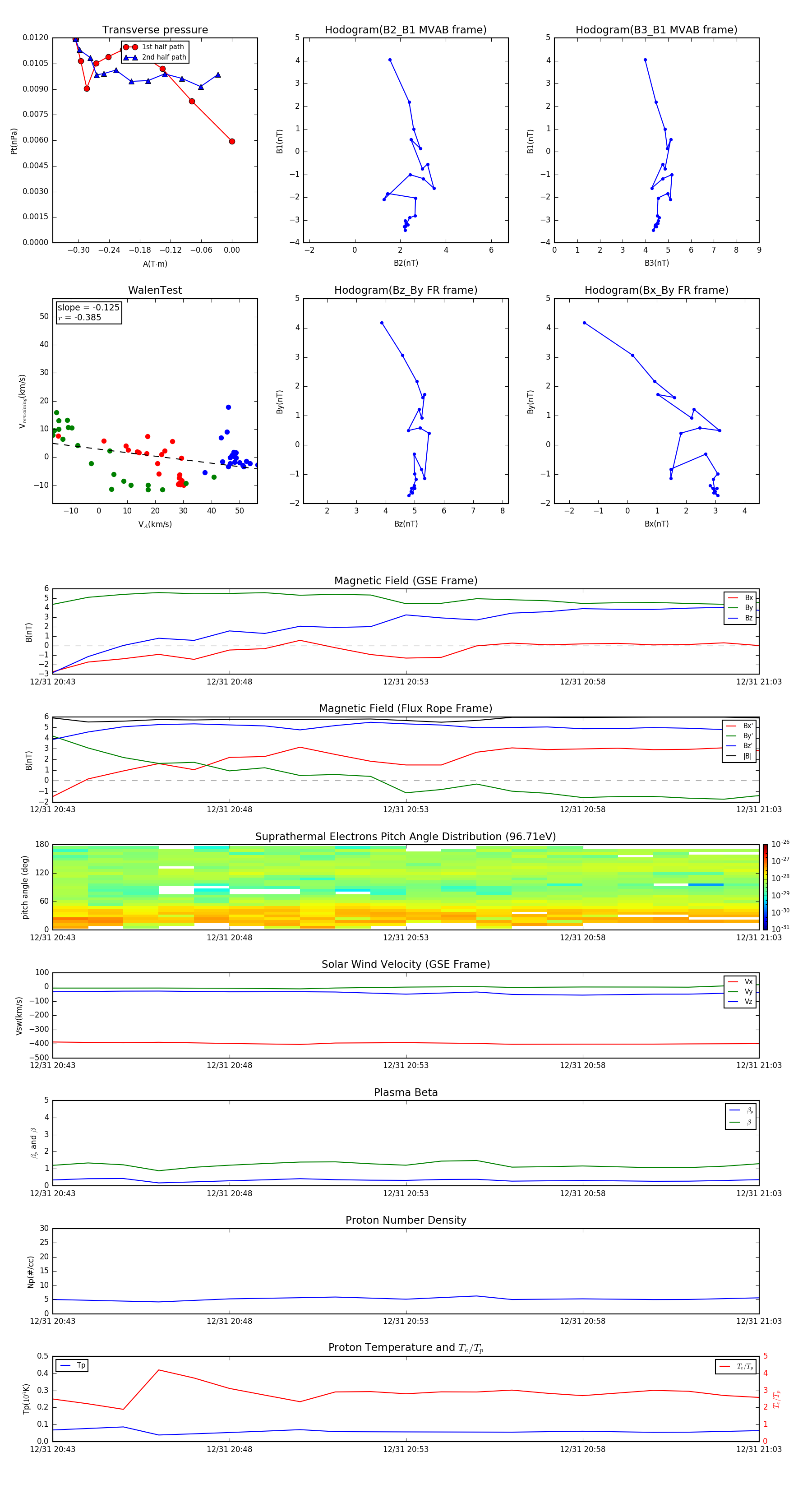
Flux Rope in 2013

Flux Rope Event 2013-12-31 20:43 ~ 2013-12-31 21:03 (21 minutes)


plot