HOME   LIST
‹–   –›

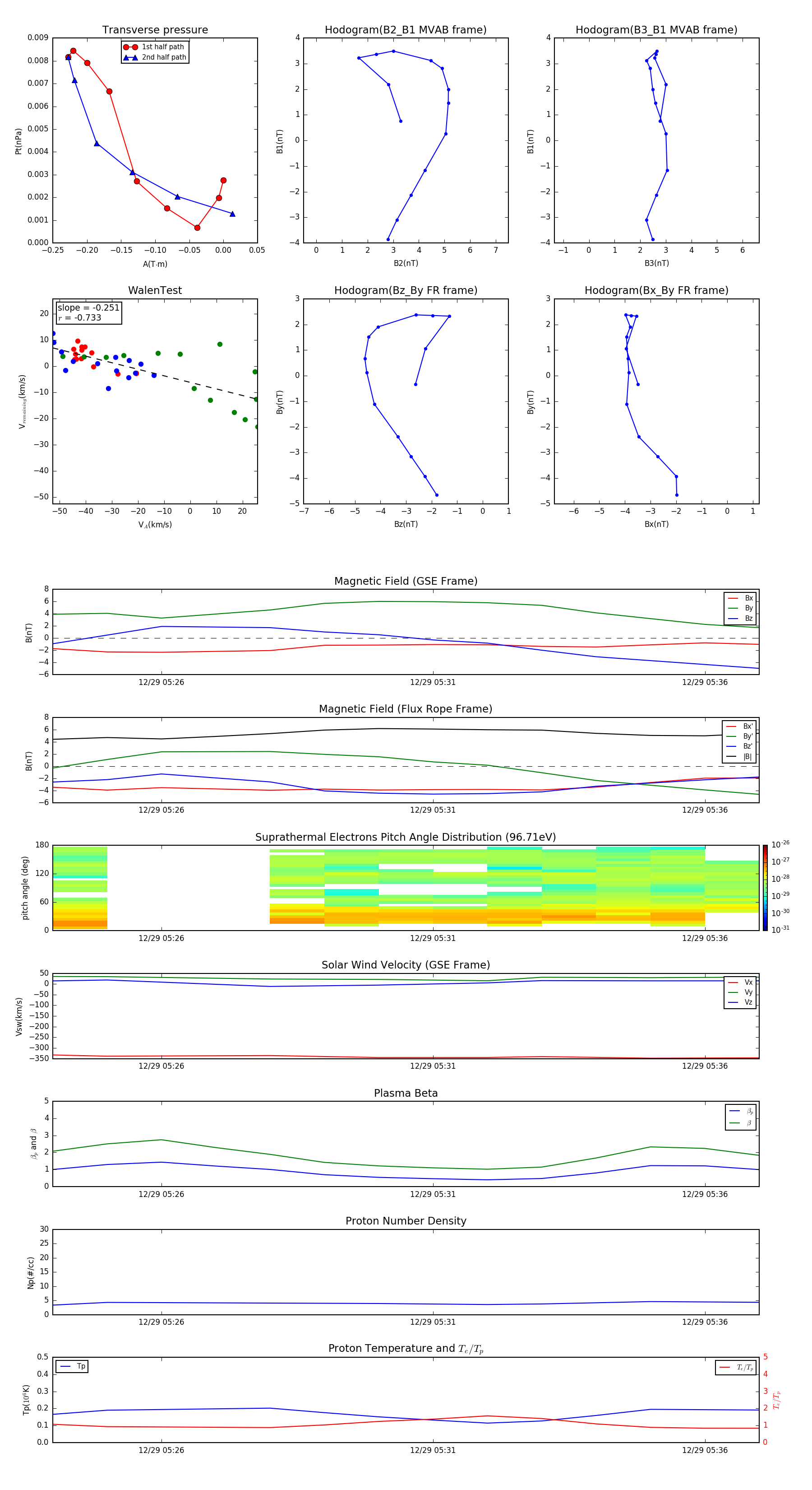
Flux Rope in 2013

Flux Rope Event 2013-12-29 05:24 ~ 2013-12-29 05:37 (14 minutes)


plot