HOME   LIST
‹–   –›

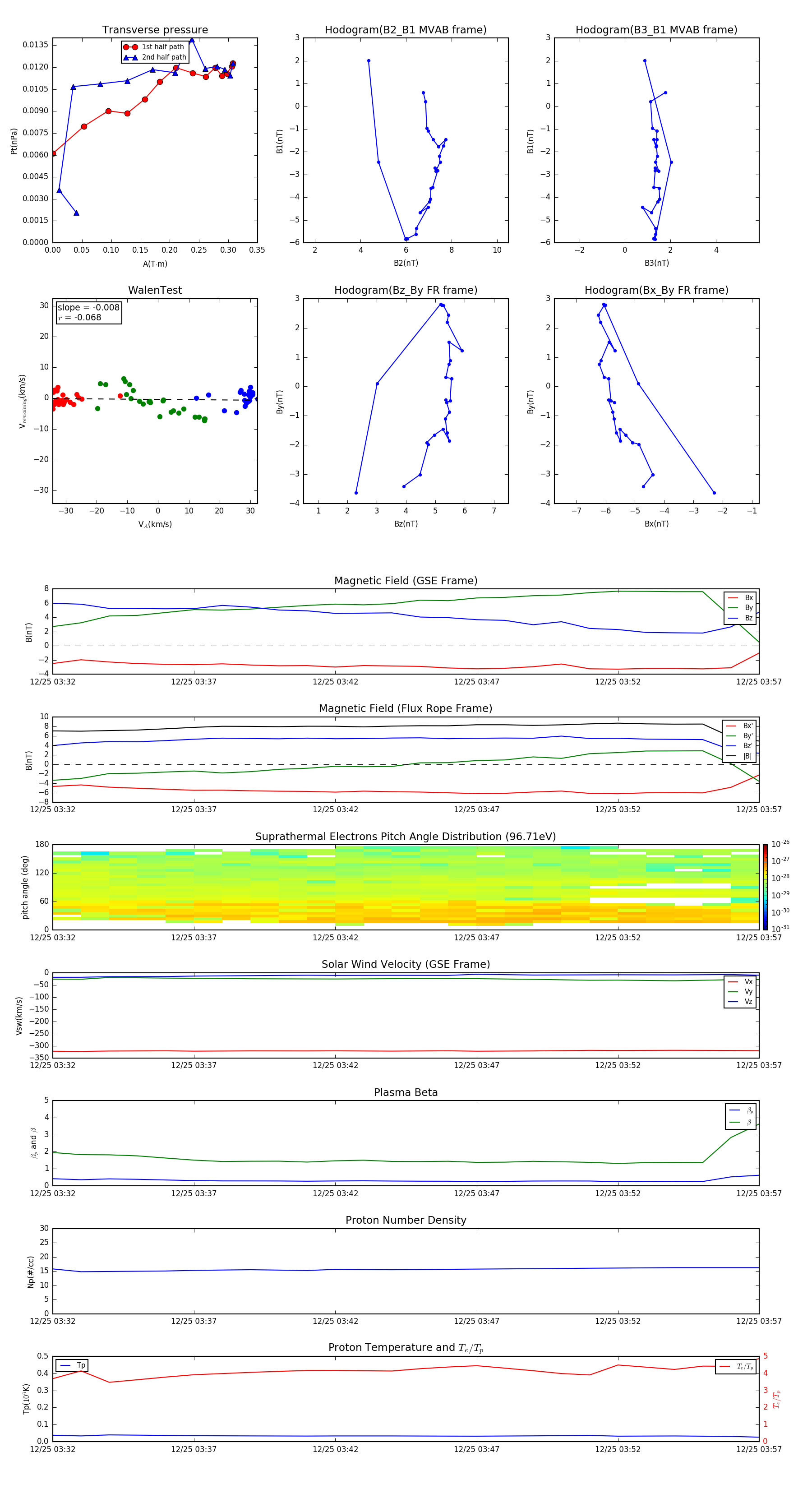
Flux Rope in 2013

Flux Rope Event 2013-12-25 03:32 ~ 2013-12-25 03:57 (26 minutes)


plot