HOME   LIST
‹–   –›

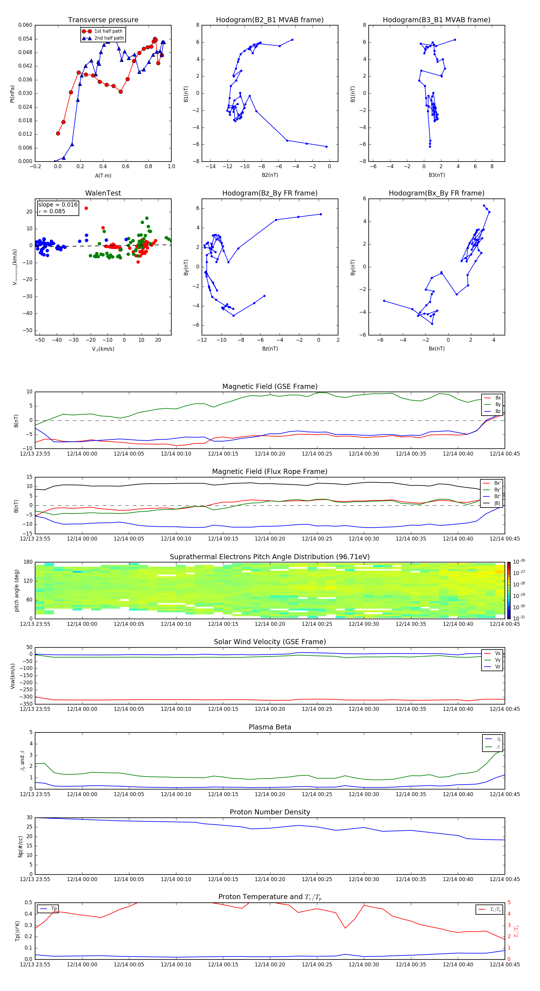
Flux Rope in 2013

Flux Rope Event 2013-12-13 23:55 ~ 2013-12-14 00:45 (51 minutes)


plot