HOME   LIST
‹–   –›

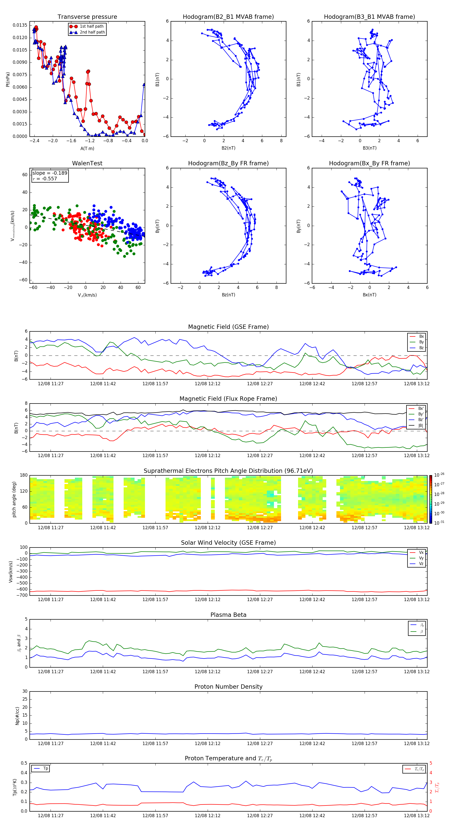
Flux Rope in 2013

Flux Rope Event 2013-12-08 11:21 ~ 2013-12-08 13:15 (115 minutes)


plot