HOME   LIST
‹–   –›

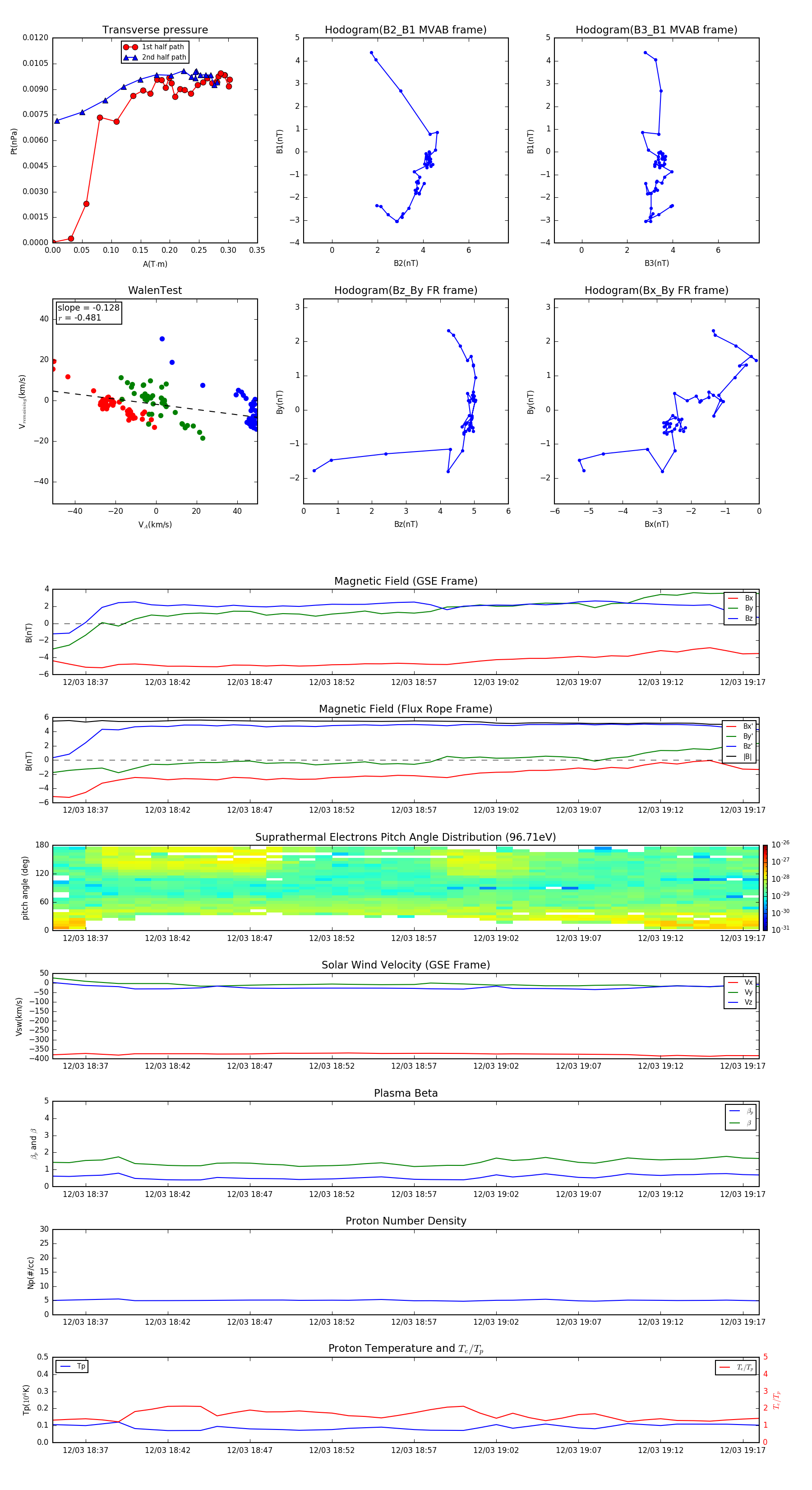
Flux Rope in 2013

Flux Rope Event 2013-12-03 18:35 ~ 2013-12-03 19:18 (44 minutes)


plot