HOME   LIST
‹–   –›

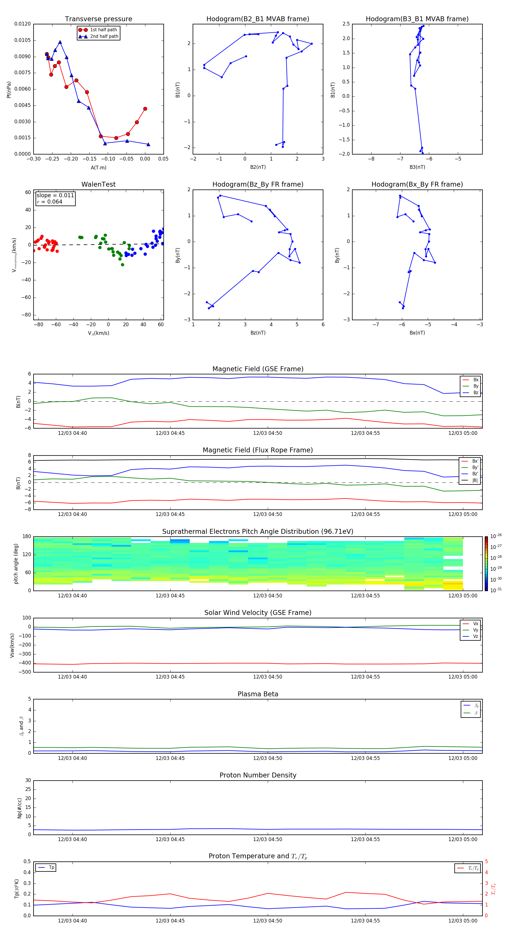
Flux Rope in 2013

Flux Rope Event 2013-12-03 04:38 ~ 2013-12-03 05:01 (24 minutes)


plot