HOME   LIST
‹–   –›

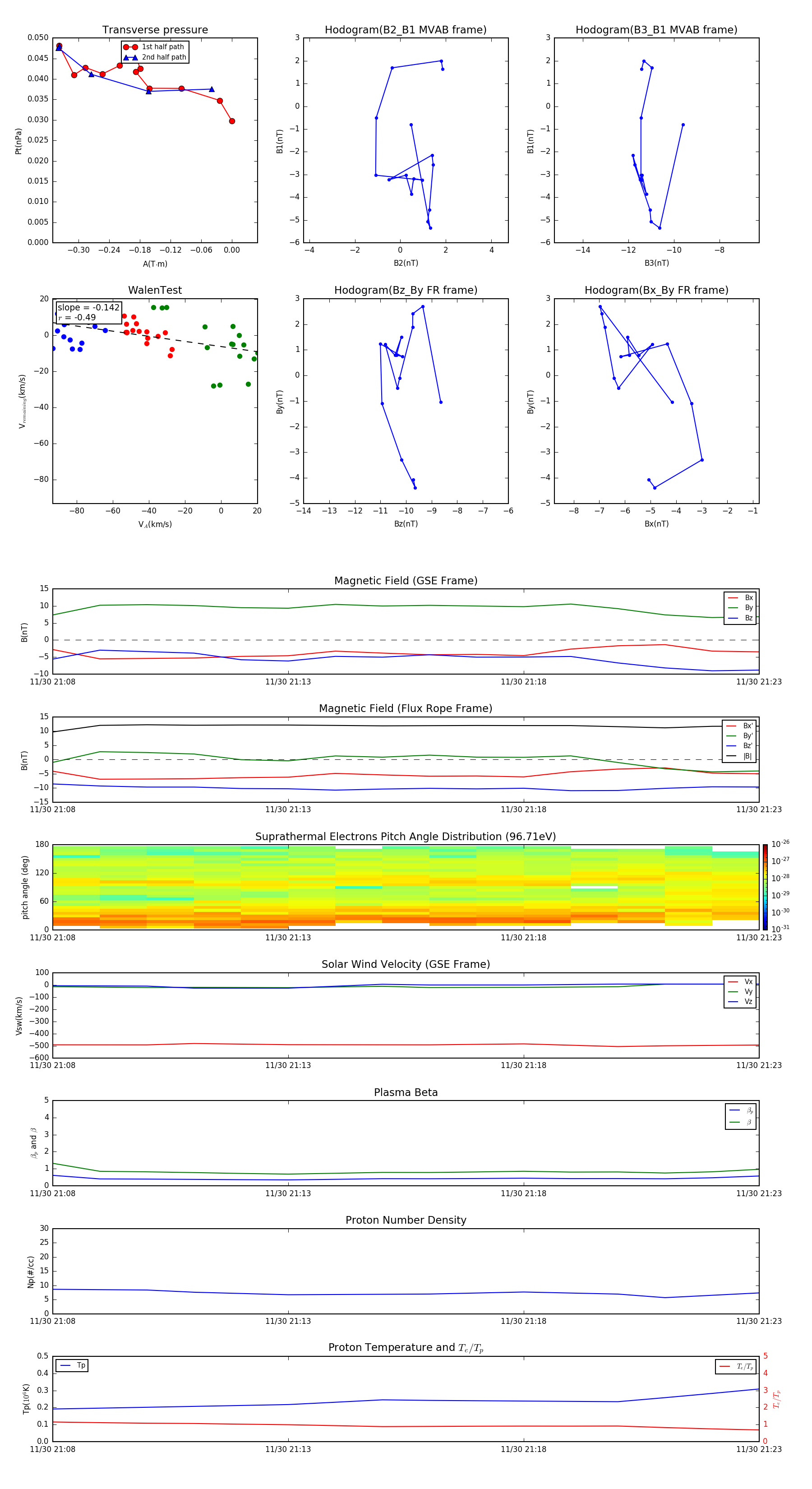
Flux Rope in 2013

Flux Rope Event 2013-11-30 21:08 ~ 2013-11-30 21:23 (16 minutes)


plot