HOME   LIST
‹–   –›

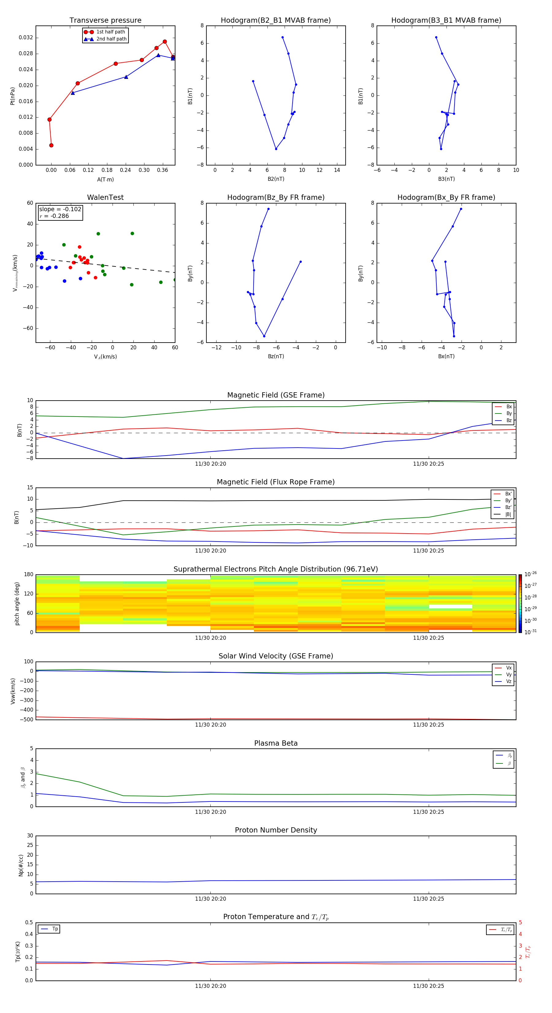
Flux Rope in 2013

Flux Rope Event 2013-11-30 20:16 ~ 2013-11-30 20:27 (12 minutes)


plot