HOME   LIST
‹–   –›

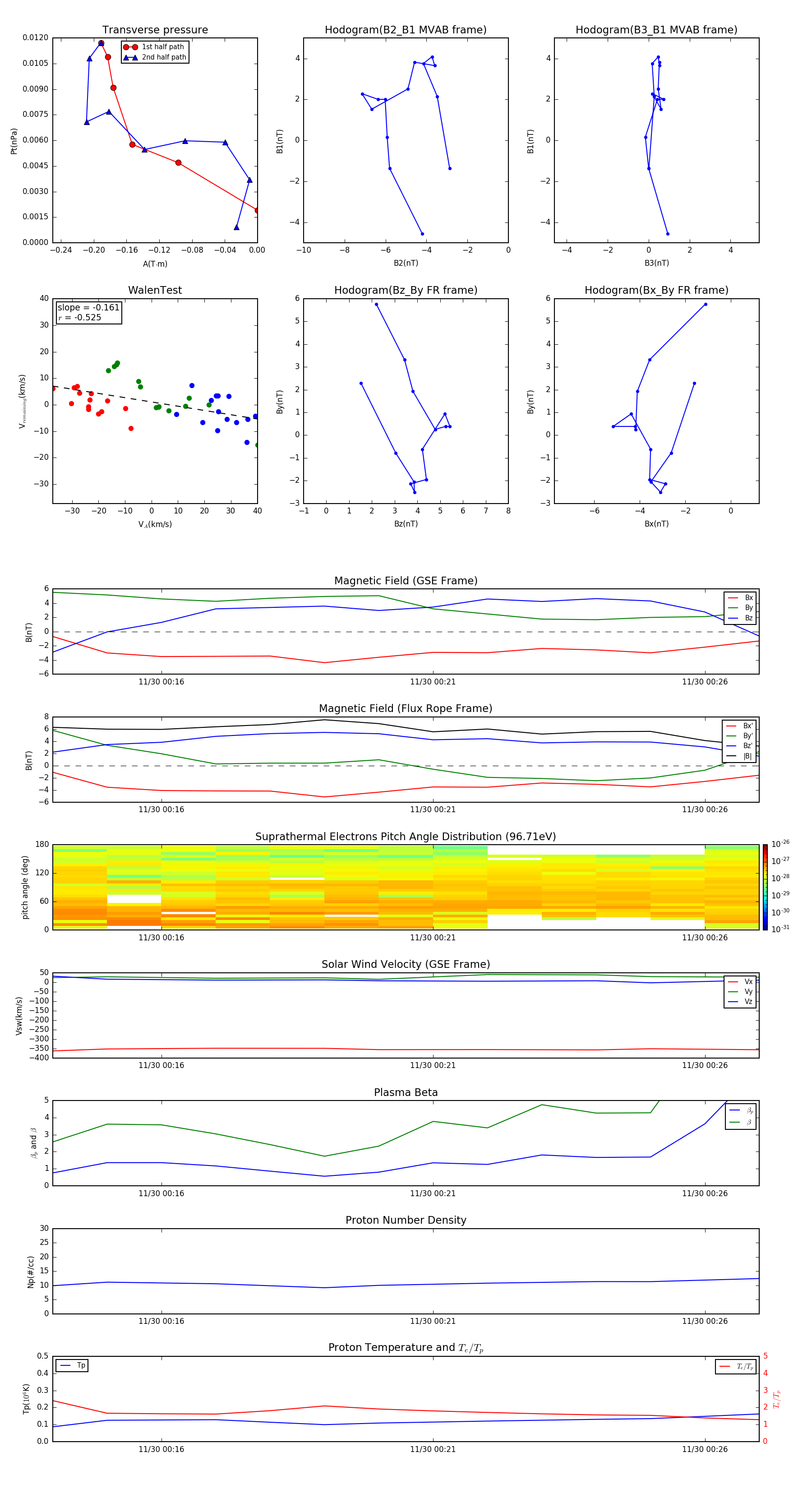
Flux Rope in 2013

Flux Rope Event 2013-11-30 00:14 ~ 2013-11-30 00:27 (14 minutes)


plot