HOME   LIST
‹–   –›

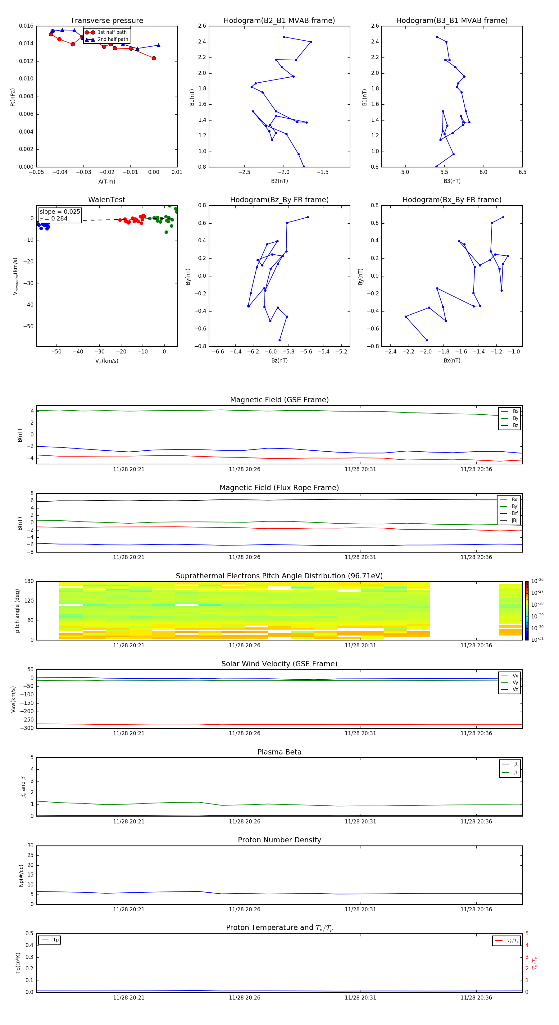
Flux Rope in 2013

Flux Rope Event 2013-11-28 20:17 ~ 2013-11-28 20:38 (22 minutes)


plot