HOME   LIST
‹–   –›

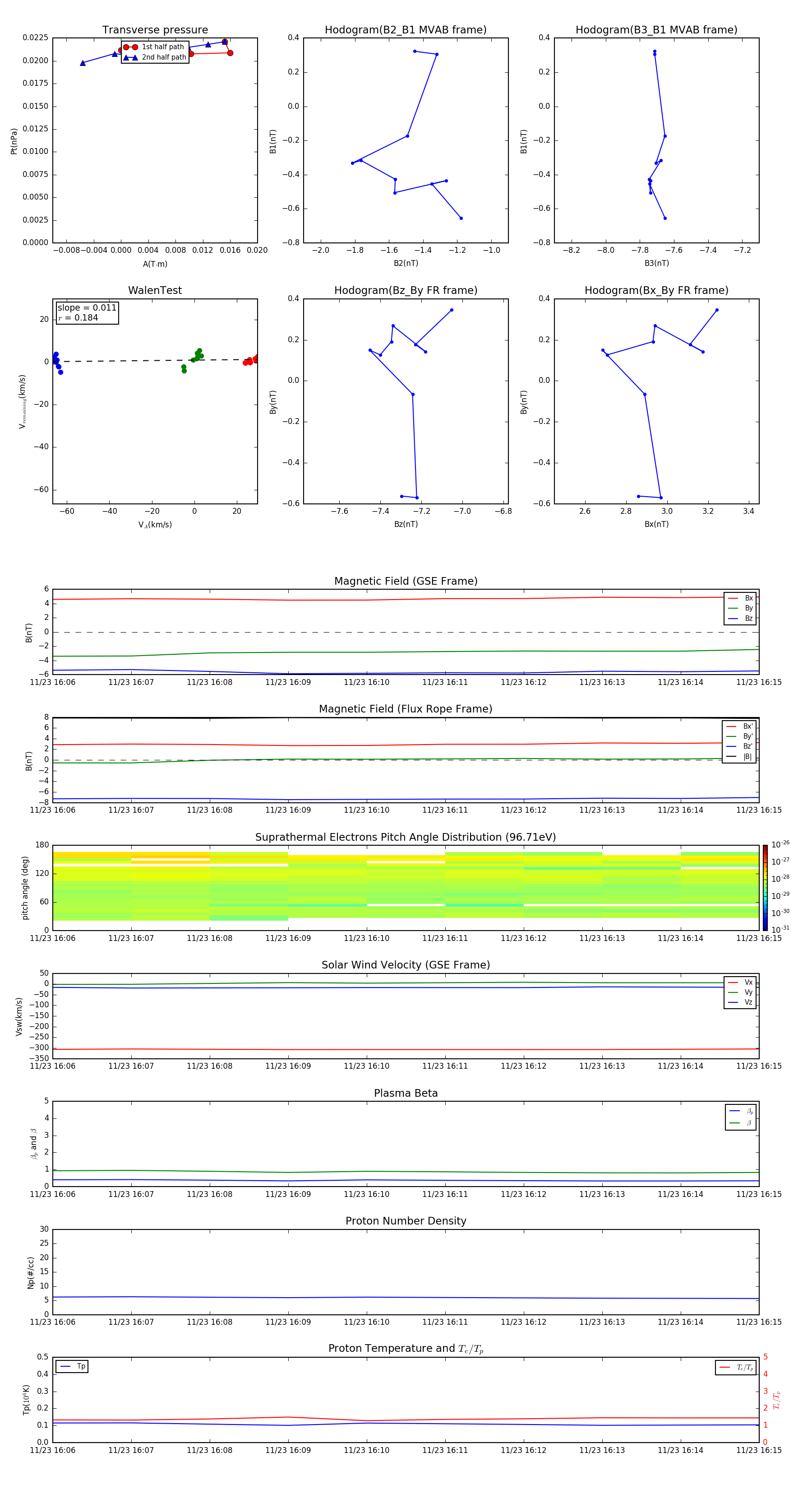
Flux Rope in 2013

Flux Rope Event 2013-11-23 16:06 ~ 2013-11-23 16:15 (10 minutes)


plot