HOME   LIST
‹–   –›

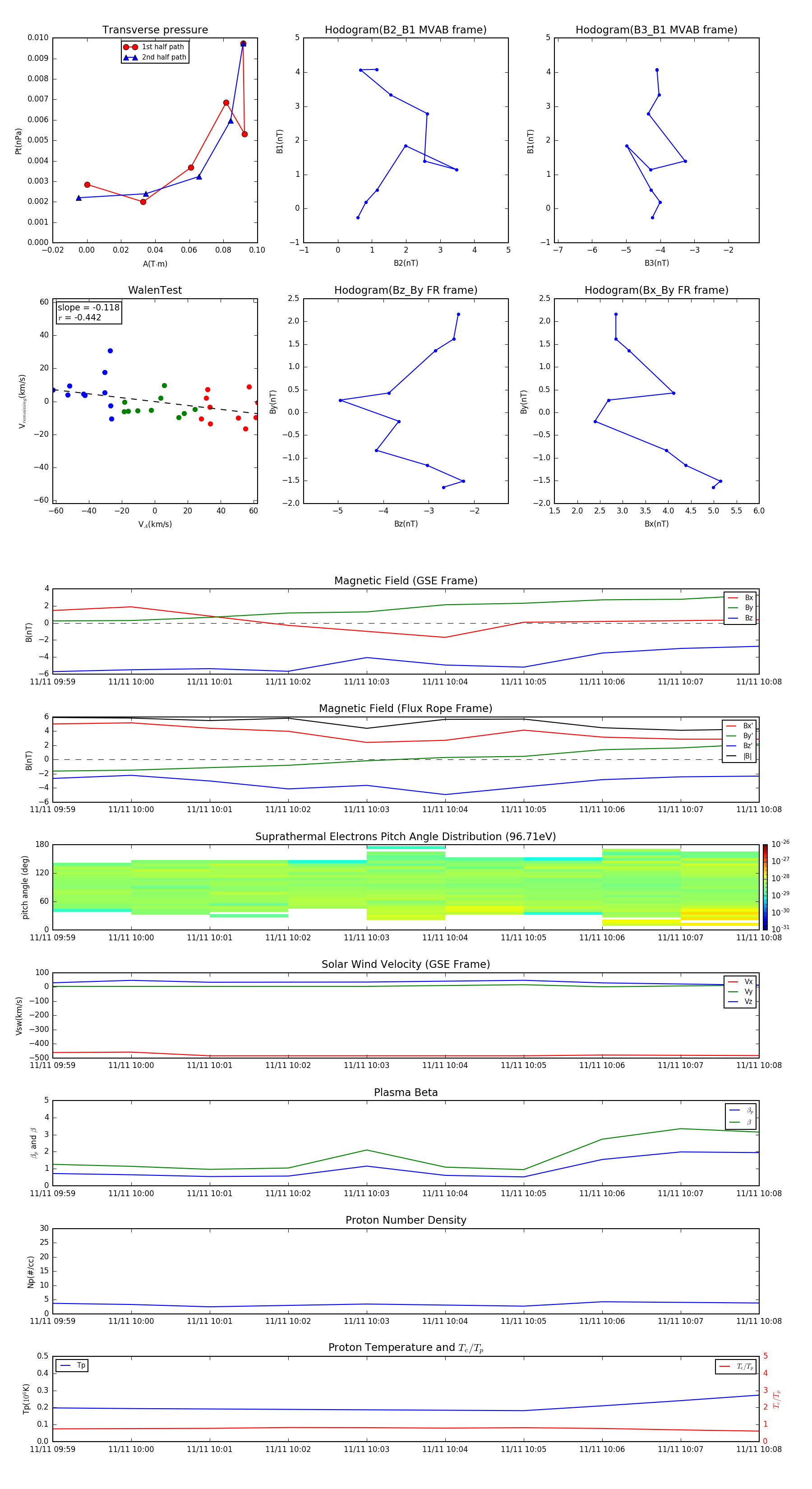
Flux Rope in 2013

Flux Rope Event 2013-11-11 09:59 ~ 2013-11-11 10:08 (10 minutes)


plot