HOME   LIST
‹–   –›

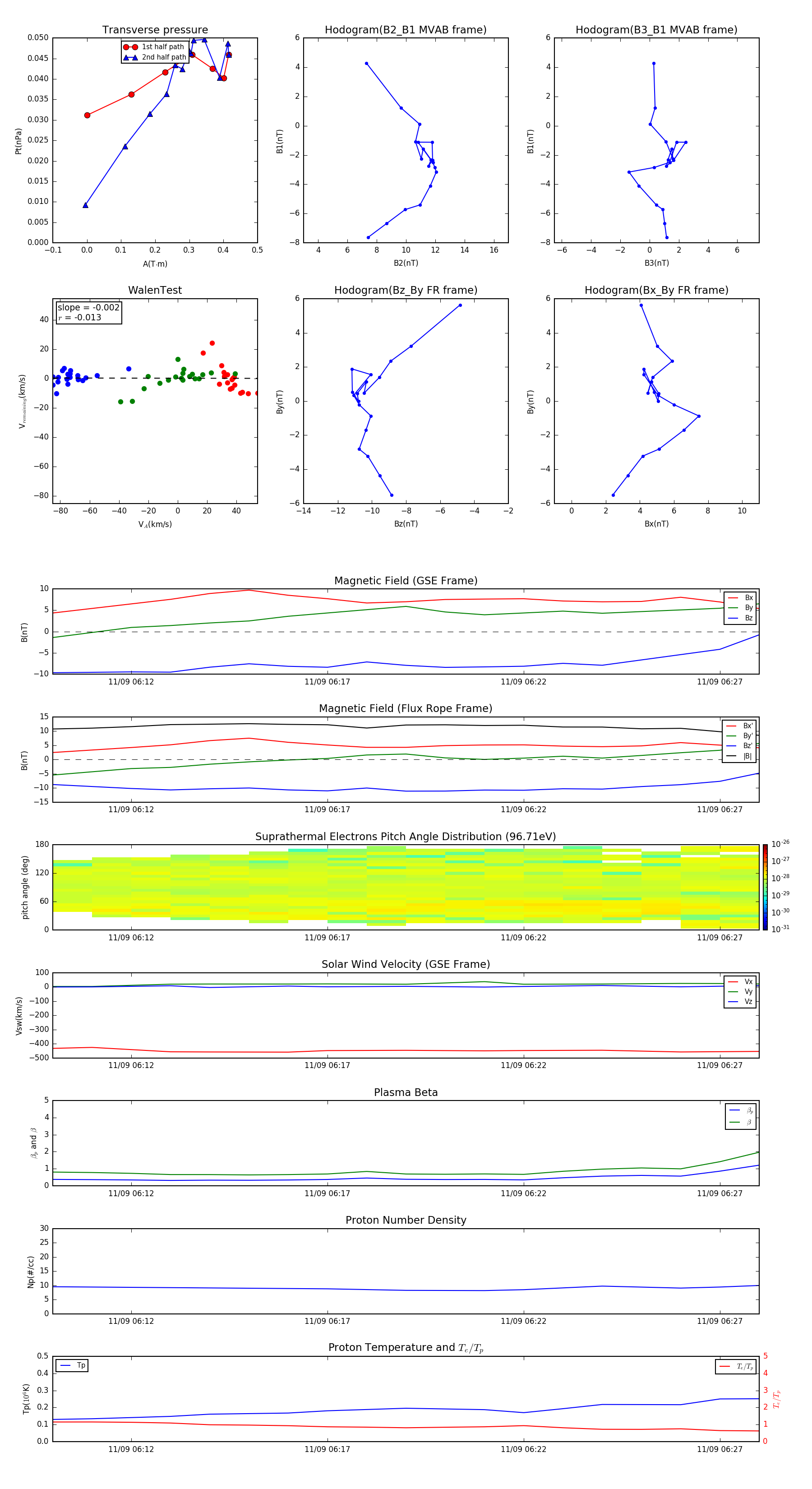
Flux Rope in 2013

Flux Rope Event 2013-11-09 06:10 ~ 2013-11-09 06:28 (19 minutes)


plot