HOME   LIST
‹–   –›

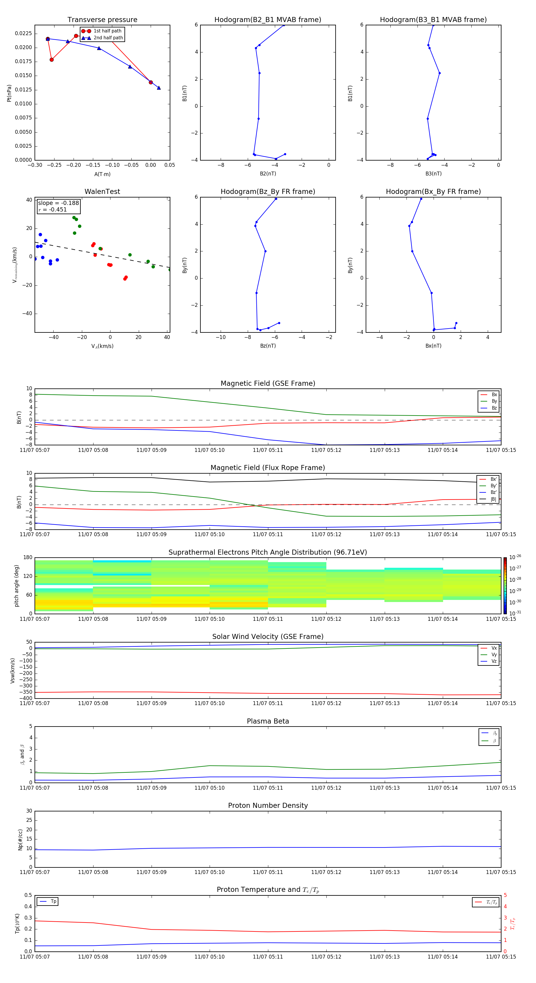
Flux Rope in 2013

Flux Rope Event 2013-11-07 05:07 ~ 2013-11-07 05:15 (9 minutes)


plot