HOME   LIST
‹–   –›

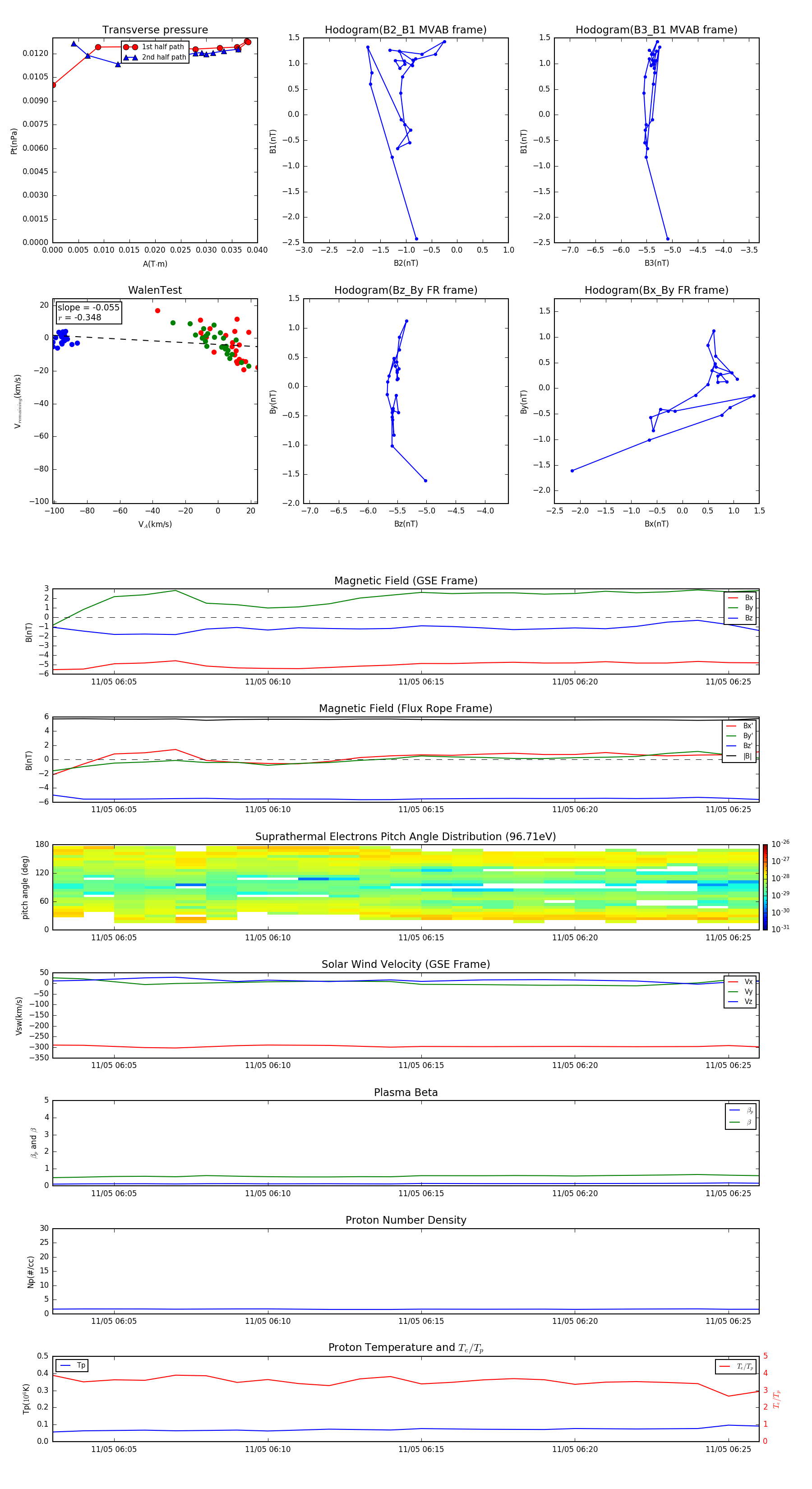
Flux Rope in 2013

Flux Rope Event 2013-11-05 06:03 ~ 2013-11-05 06:26 (24 minutes)


plot