HOME   LIST
‹–   –›

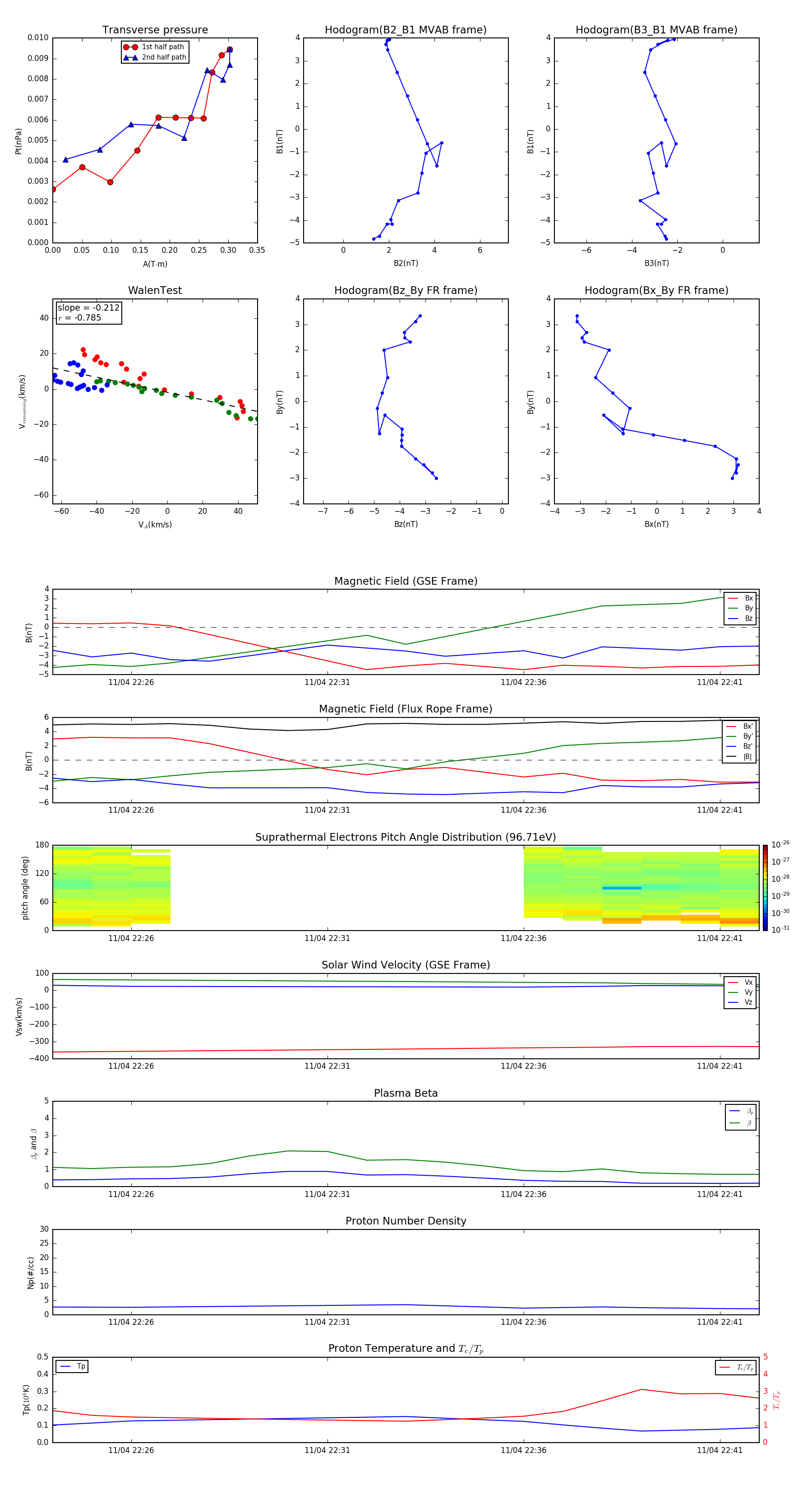
Flux Rope in 2013

Flux Rope Event 2013-11-04 22:24 ~ 2013-11-04 22:42 (19 minutes)


plot