HOME   LIST
‹–   –›

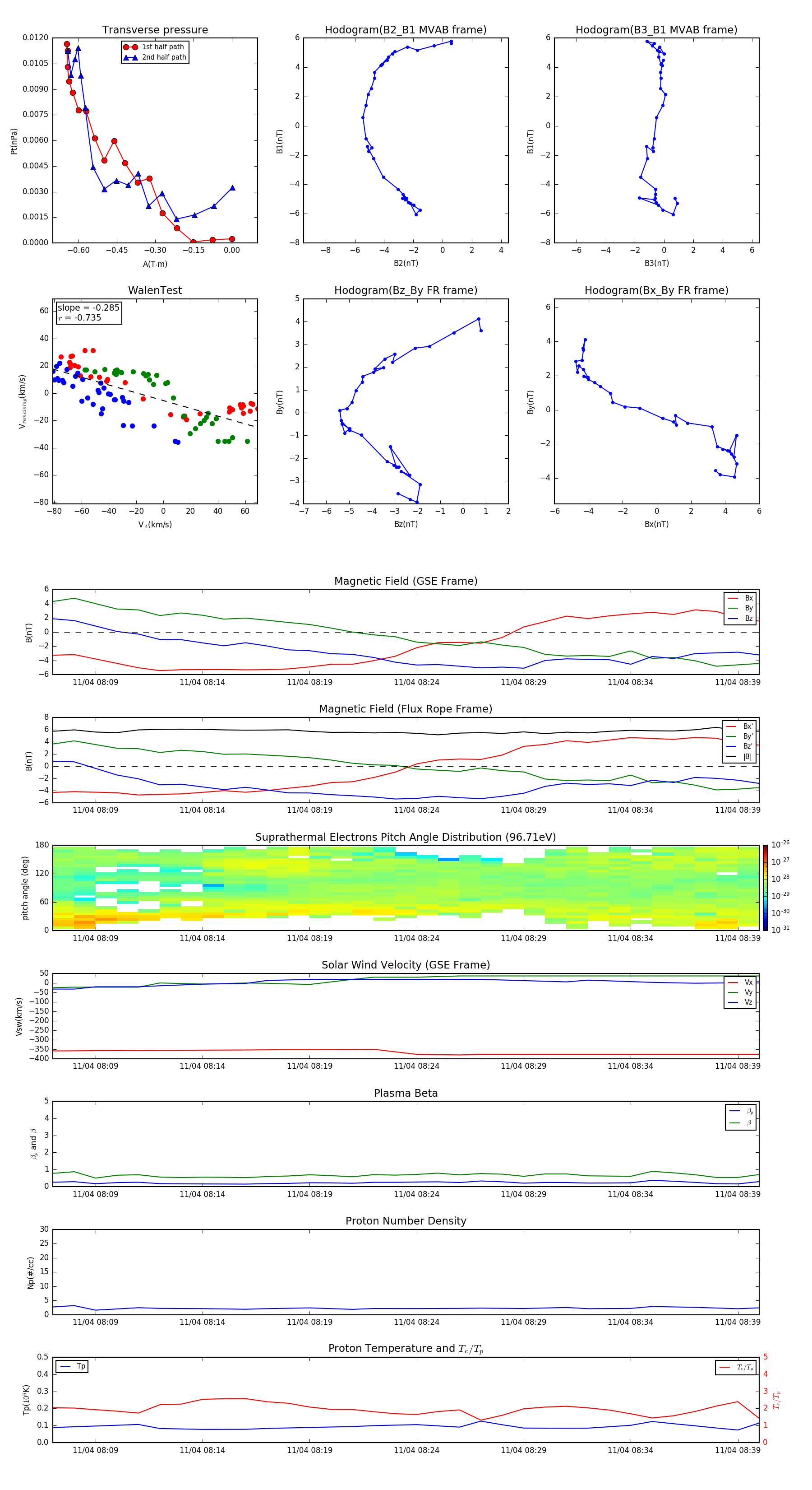
Flux Rope in 2013

Flux Rope Event 2013-11-04 08:07 ~ 2013-11-04 08:40 (34 minutes)


plot