HOME   LIST
‹–   –›

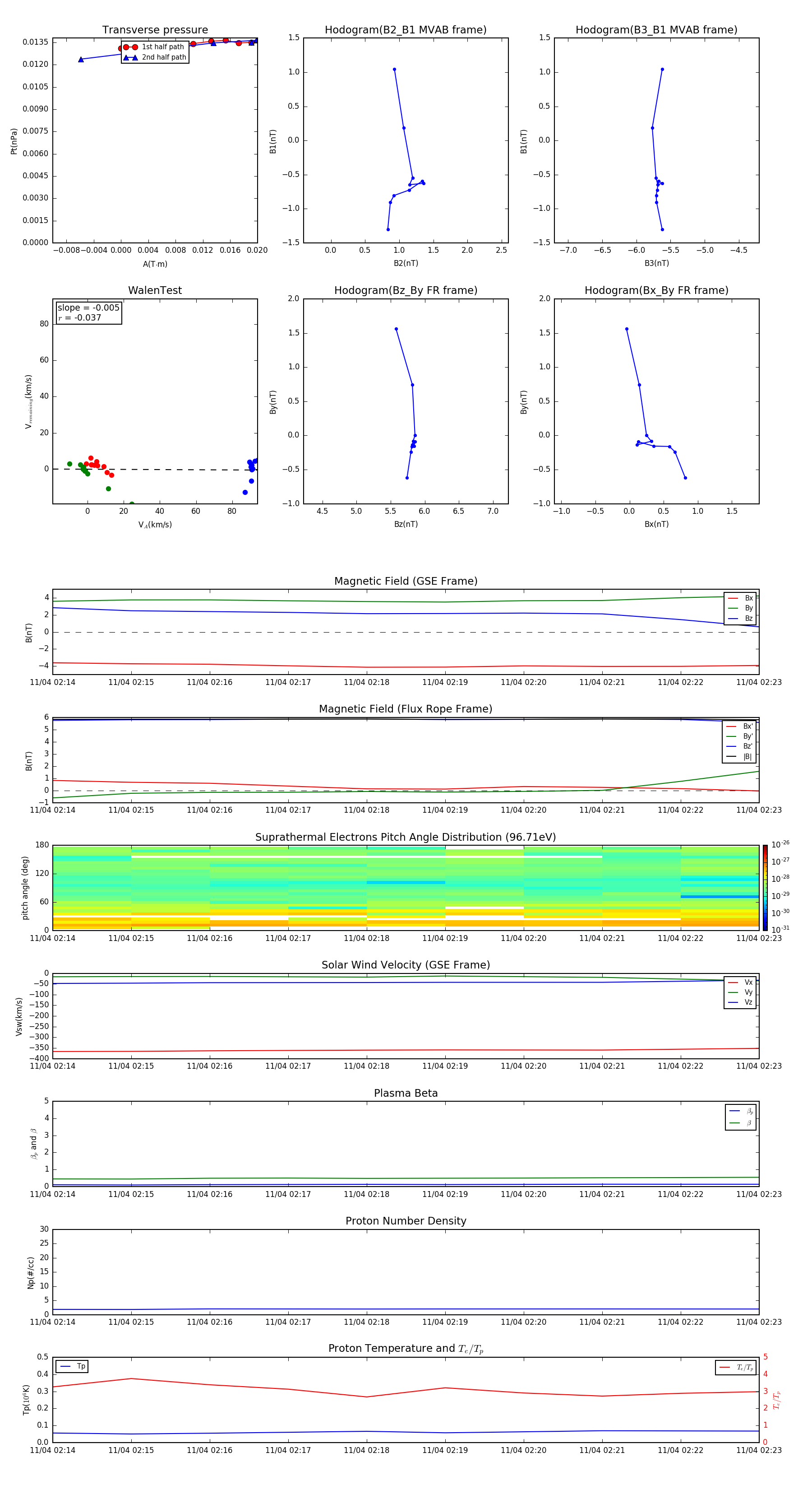
Flux Rope in 2013

Flux Rope Event 2013-11-04 02:14 ~ 2013-11-04 02:23 (10 minutes)


plot