HOME   LIST
‹–   –›

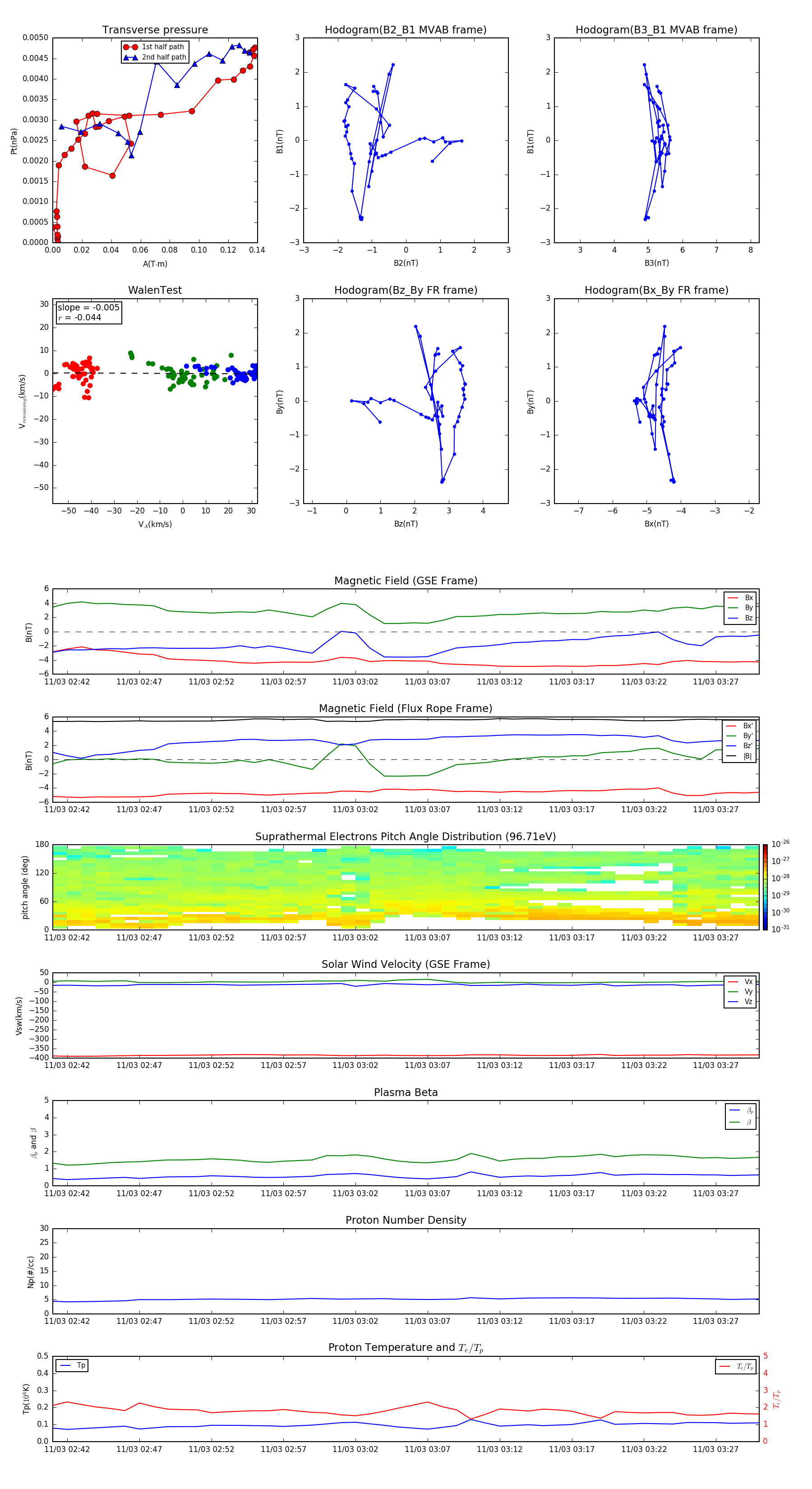
Flux Rope in 2013

Flux Rope Event 2013-11-03 02:41 ~ 2013-11-03 03:30 (50 minutes)


plot