HOME   LIST
‹–   –›

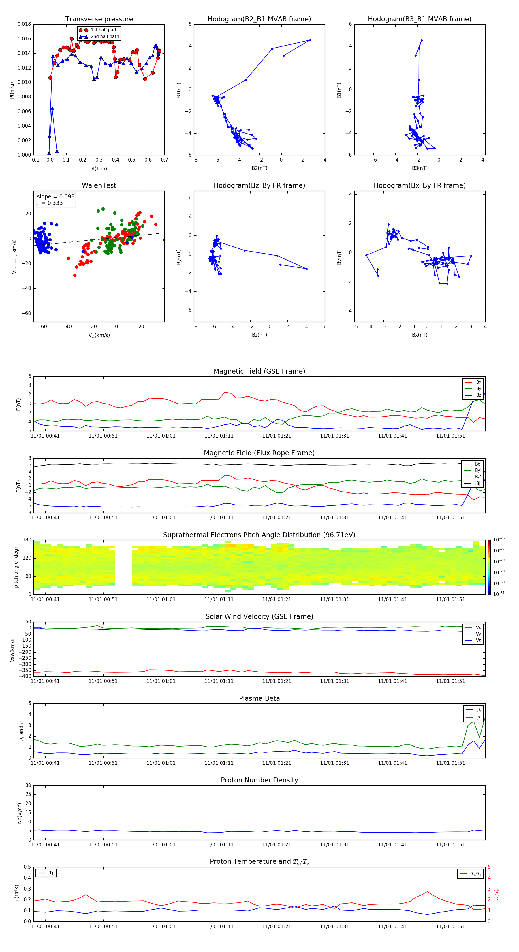
Flux Rope in 2013

Flux Rope Event 2013-11-01 00:39 ~ 2013-11-01 01:57 (79 minutes)


plot