HOME   LIST
‹–   –›

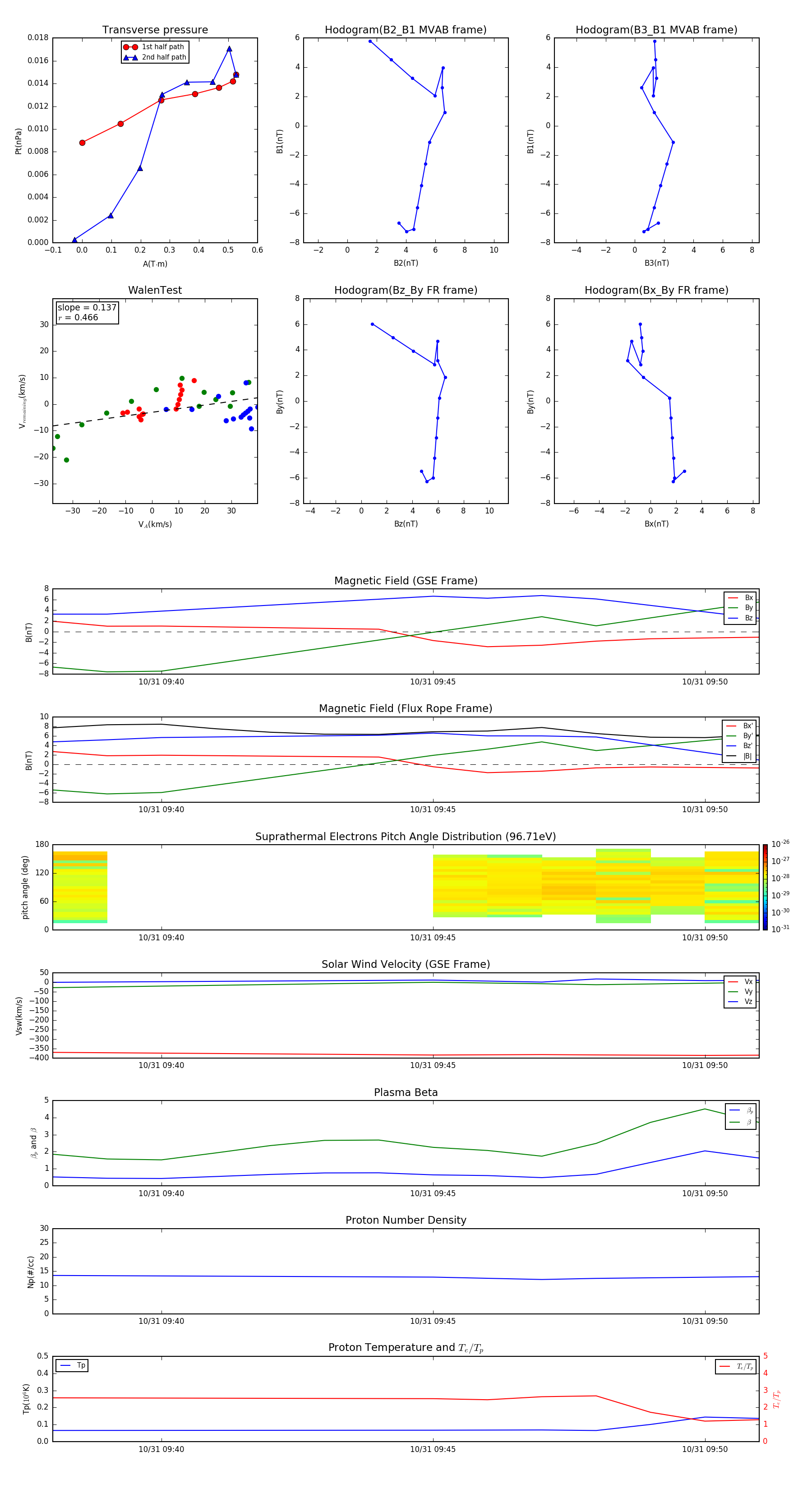
Flux Rope in 2013

Flux Rope Event 2013-10-31 09:38 ~ 2013-10-31 09:51 (14 minutes)


plot