HOME   LIST
‹–   –›

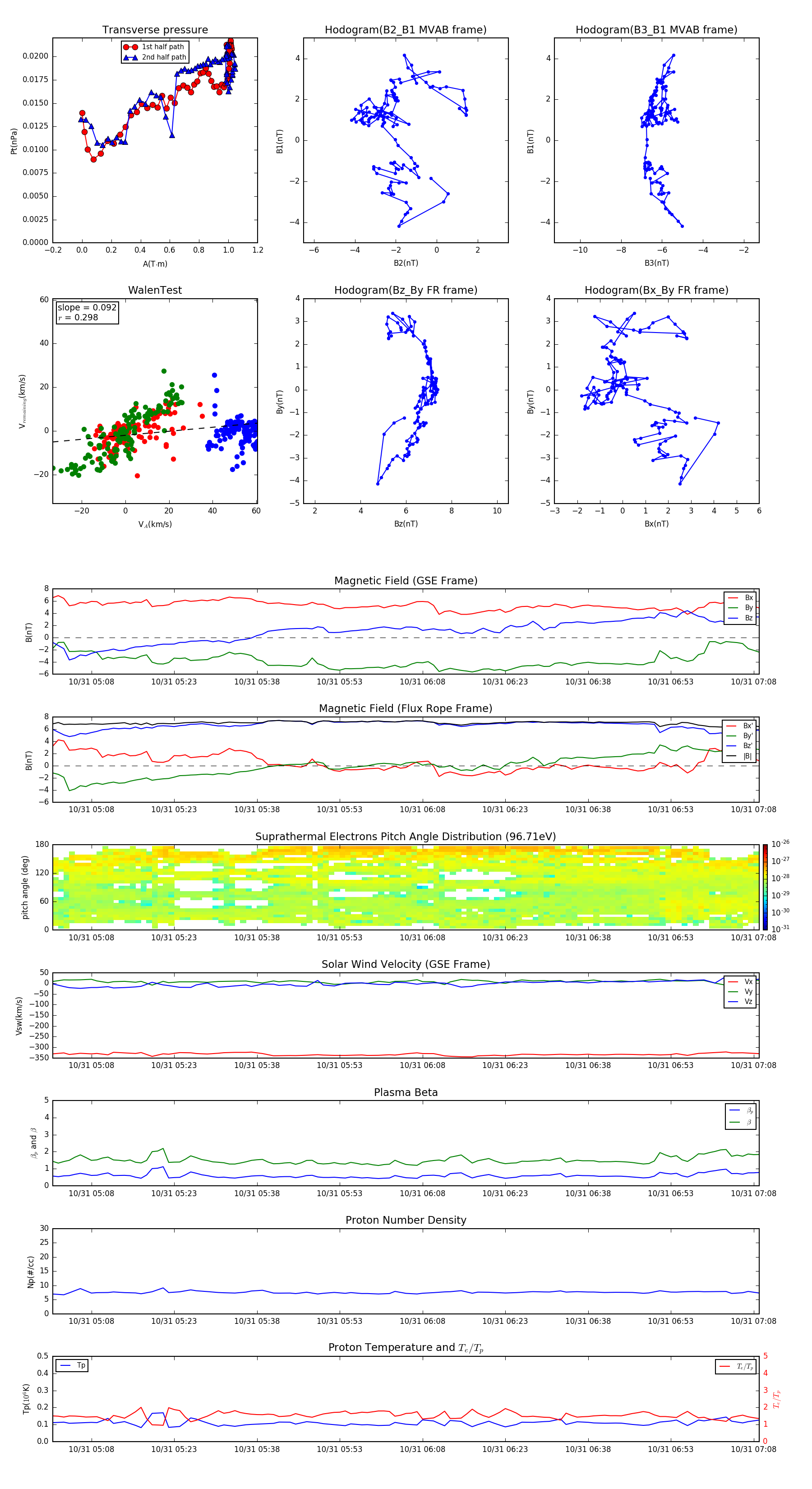
Flux Rope in 2013

Flux Rope Event 2013-10-31 05:01 ~ 2013-10-31 07:09 (129 minutes)


plot