HOME   LIST
‹–   –›

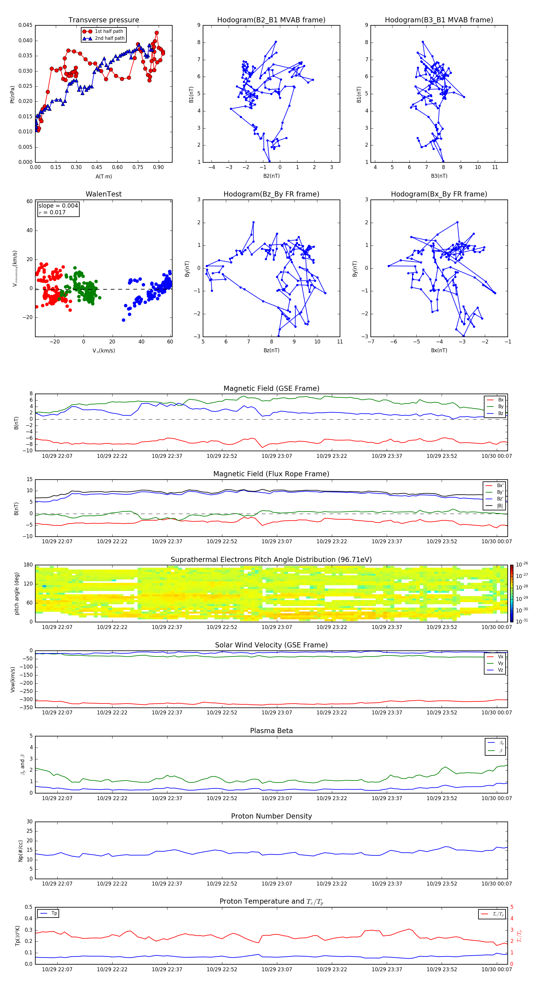
Flux Rope in 2013

Flux Rope Event 2013-10-29 22:01 ~ 2013-10-30 00:10 (130 minutes)


plot