HOME   LIST
‹–   –›

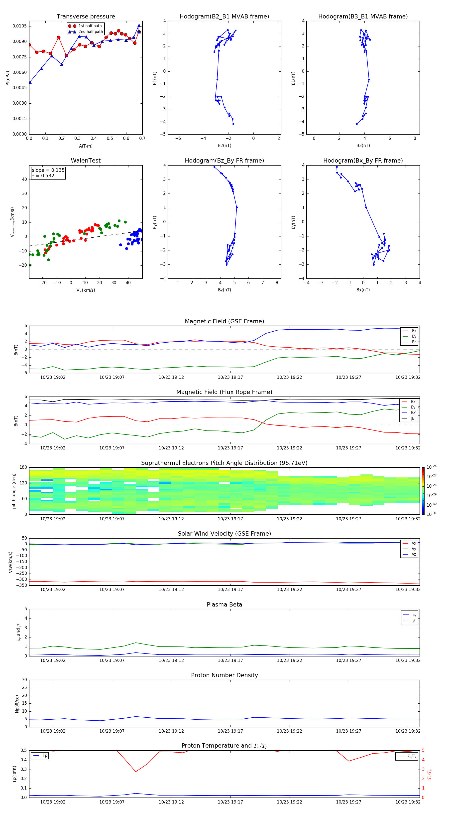
Flux Rope in 2013

Flux Rope Event 2013-10-23 19:00 ~ 2013-10-23 19:33 (34 minutes)


plot